Blogs
|
It has been noted that having a systemic plan for innovation from the grassroots up within a company culture can bring benefits that are far reaching for a company, especially in regards to the ROI. It is better for a company to be proactive in pursuing innovation which requires that the right talent is at the company's disposal and in place to lead the way. A company that is not proactive ends up in a game of global "dodgeball" because just like in that children's game, the company ends up with its back against the wall and then acts reactively to avoid from getting hit. The frequency of the global hits increase as technology advances, as competition making use of all the digital resources makes aggressive moves to maintain and gain market share and clients look to companies that are more in synch with their needs.Credit: www.fin24.comOne important step to understand is the process of talent acquisition. In the past and even at present, the process involved in assessing a need within the company, posting a job description in the appropriate venues and then collecting resumes and cv's is the typical path followed. Then a selection process for prospective candidates would take place and an interview list compiled. Then actual interviews would take place and in some cases a candidate might undergo a series of interviews. The time and resources that went into this process were substantial. I know that I am simplifying this process as most HR people would point out to me. The question I would pose is this:"Is this process the most efficient way to pursue talent in the 21st century?"I pose this question for a couple of reasons. First in this age, candidates have professionally designed resumes and cv's at their disposal. There are even organizations that will design for a candidate a "winning, guaranteed to get the position" type of resume. As much as a resume can reveal much about a candidate, they can also hide information that might be crucial to the decision making process. The sorting process can be cumbersome. The second reason and one that I would say is the more important is the growing realization that there is a growing competition to acquire talent. In this age, talent acquisition has become more and more of a "blood sport." Companies need to go out and recruit those who have noticeable talent before the competition does so. Innovation needs people who have the right skill sets.What About 3M?There is something that we can learn by studying the following diagrams that deal with innovative companies:In 2009, it should be noted that 3M was considered the third most innovative company after Apple and Google.Credit: www.stafficeseoul.chIn 2013, 3M was ranked fifth in terms of innovation."What happened?" "Did other companies simply surpass 3M due to the innovation plans that they put into place or did 3M forget an important caveat that in the world of innovation, you have to review and upgrade the systemic plan that you have in place?A lesson that companies should learn is that no company no matter how successful it is can rest on its laurels. The E-Learning program that a company puts into place will have an impact on the level of innovation that a company is able to rise to. If the the necessary transformations are not made to deliver challenging, inspiring and personally relevant learning experiences to employees, there will be a ripple effect that will be felt throughout the company and in the global market place. This is just one person's thoughts on a seriously important subject.Next......Adding to the blueprint----The Need for Cross Disciplinary Learning and Global Networks
Ken Turner
.
Blog
.
<span class='date ' tip=''><i class='icon-time'></i> Jul 16, 2015 08:18pm</span>
|
|
One of the consequences of the "industrial model of education" has been the compartmentalization of subjects into separate and distinct boxes. In the age for which the industrial model was created, they served the purpose of their creators.However, in this age of transformation in public education, the compartmentalization of subjects is an anachronistic concept. The problem that arises is that this idea is dangerously out of synch with the desire of societies to have educated populations that are to be agents of change who will bring about a new culture of innovation. A better quality of life for people now and in the future is the hope of nations. In order for learners to become agents of change capable of creating new knowledge and new skill sets, they must have the proper habits of the mind and skill sets to be effective problem solvers. They must understand how to capitalize on online technology and concepts for deriving useful information that can be applied to real world scenarios.The seriousness of the problem can be illustrated by an exchange I had with a World History student:Problem: Students were studying the Battle of Thermopylae fought between the Persian forces and the Greeks in 480 BC. In this battle a small Greek force defeated and discouraged a larger Persian force. Students were given a "what if" scenario where they were asked to take the role of the Persian leader, Xerxes, analyze the potential problems and come up with a winning plan.Credit: www.climate4you.comAs a part of this exercise, students were asked to make calculations with respect to timing of advancements, numbers of forces, topography calculations...ect. They also had to consider whether or not angle of the sun in the sky would be of advantage. I was then asked the following by a student who I knew to be a sincere and intelligent learner based upon my past experience with him.Student: "Why do we have to do Mathematics and Science work when this is History?"Students have been so inculcated with this compartmentalization concept, that they could only see the problem and its solution from one perspective. Compartmentalization of subjects has taught students to analyze a problem from only one perspective within the context of a subject.This type of mindset runs contrary to our need for problem solvers who are divergent thinkers, able to analyze a problem from a number of perspectives. Sir Kenneth Robinson, in a talk entitled:"Changing Education Paradigms" expresses the nature of the problem well.
Ken Turner
.
Blog
.
<span class='date ' tip=''><i class='icon-time'></i> Jul 16, 2015 08:18pm</span>
|
|
By identifying the problem that needs to be overcome, we can propose that the solution involves the transformation of compartmentalization of subjects to cross disciplinary learning.The STEM(Science/Technology/Engineering/Math) initiatives have the right ideas but what we should realize is that this cluster of subjects having complimentary skill sets are not the only configuration that could be used. The nature of the problem determines what skill sets are needed to get a clear and complete picture of the problem presented.We can come back to the metaphor that was used in an earlier post of the six blind men describing an elephant.Credit: www.bigthink.com Each blind man had his own perspective in dealing with the problem but their perspectives were compartmentalized. There was no collaboration to gather more information or data among them that would help shed light on the problem. The only thing that they had in common, as far as we are told, is that they were blind.The Nature of Collaboration: Cross disciplinary learning suggests that collaboration is important only as long as the perspectives brought to the problem help give a more detailed analysis of the problem. In order for this to be effective it is necessary to know what talents and attributes each person brings to the collaboration and how this helps bring to light the full picture of the problem. For online students what this would mean is that they would need time to socialize with each other for a directed purpose of finding out what the others were good at. Sir Kenneth Robinson pointed out the great myth of dividing students into academic and non-academic. What this myth ignores is the great capacity that all have for creative thought which is essential for divergent thinking which leads to innovation. The following is a problem example:Scenario: " The Preservation of the Remains of the R.M.S TitanicProblem: Suppose that a collaborative team was presented with the following scenario:" The R.M.S. Titanic has rested upon the ocean floor since its fateful sinking due to a collision with an iceberg in the early morning hours of April 15, 1912. Today, the ocean based sensor net system has detected growing seismic shifts in the area that is the final resting place of the Titanic and a crevasse has opened up in the area threatening the remains of the Titanic.Credit: www.titanicuniverse.comSince the remains of the Titanic is part of a world heritage site and a memorial for the families whose ancestors were part of the final voyage, it is imperative that your team come up with a solution(s) to this distressing problem. We need solutions to prevent this disaster!"Collaborators Profiles: In order to begin to solve this problem, the collaboration team needs to find as much out about each other as possible. In an online environment, the use of YouTube to produce autobiographies highlighting the talents and attributes of each student could be made.Analysis of the Problem: In order to get a complete and data rich picture of the problem the following question needs to be discussed among the collaborators:"What skill sets and what knowledge from what disciplines will be required to fully understand the problem?"Credit: www.moddb.comQuestion: "Although the collaborators bring their skill sets and attributes to apply to the problem, what happens if they are lacking in the prerequisite skill sets in order to fully analyze the problem and come up with solutions?"Next..the importance of the transformation of mentor networks.
Ken Turner
.
Blog
.
<span class='date ' tip=''><i class='icon-time'></i> Jul 16, 2015 08:18pm</span>
|
|
The question in the last post at the end is an important one:"What happens in cross disciplinary collaboration if those who are tasked with coming up with a solution to a real world issue lack the level of knowledge and skill set development to complete the task?"Credit: www.globalnet21.orgThis is where access to a network of mentors becomes important. Professionals in the disciplines, especially the sciences, are already recognizing the importance of cross disciplinary learning in their research efforts.Credit: www.97y5z.comWith the networks already in place, a transformation needs to take place in which the professionals collaborate to:establish frameworks to operate fromto identify areas where there is overlap in their skill sets and coordinate what they offer for the best fit as a resource for studentsto extend their professional networks mission beyond collaboration for research purposes to include a mentoring relationship with promising students as they collaborate to solve real world issues. Within this mentoring relationship they would help keep students up to date in advances within their disciplines as they pertain to the real world issues that students are tasked with solving and make available a forum where students can present their solutions for real and relevant feedback.Obvious Question: "Why should the disciplines want to take on such an endeavour that might be quite time sensitive? How would the disciplines benefit from such an ambitious arrangement?"Credit: www.swiveltime.comPotential Benefits:Through the continued association with students, they will obtain insight into students who demonstrate attributes and skill sets that fit well with the needs for the future growth of their disciplines. They will be able to determine if students have an interest in pursuing their specific discipline as a profession. If so, then a mutually agreed upon mentor relationship can be established as part of the student's personal learning plan to help guide the student in developing their skills.The mentors can benefit from "fresh thinking" that breaks them out from set patterns and allows them to entertain student initiated innovative ideas from a different perspective.These students can become the new "life blood" of cross disciplinary learning that leads to future evolution in the specific areas.Collaboration takes on a global context with a focus on the future with the goal of developing a vibrant culture of innovation. Next.....E-Learning: A Blueprint to the Future- Instructional Designers, Trainers and Business Innovation--Part II
Ken Turner
.
Blog
.
<span class='date ' tip=''><i class='icon-time'></i> Jul 16, 2015 08:17pm</span>
|
|
The goal of today's business should be to establish and nurture a learning culture and culture of innovation within their businesses. The big question is how??Credit: www.tonybates.caIn Part I of this post I suggested that the addition of a LPE or Learning Principles Expert to the training team is a start. The responsibility of this person would be to use his or her understanding of how people learn within a collaborative settings within a blended learning setup within the company and also in an online collaborative network which would extend outside the company's walls to create learning experiences that would lead to deeper sustained learning that if done well, would impact performance of employees in a measurably positive fashion. This would be done in collaboration with the the Instructional Designer.So, speaking in regards to what this would look like within the company itself, it is helpful to look at the characteristics that would define highly effective collaborative organizations. Jacob Morgan of the Chess Media Group published an article in Forbes Magazine(2013) titled: "The 12 Habits of Highly Collaborative Organizations". The link is below:The 12 Habits of Highly Collaborative OrganizationsAlthough his description is dated, it does give you some clues as to what to consider when setting up a collaborative network within company walls.Credit: www.rhythmofbusiness.netHowever, no business is an island in the digital age and business is first and foremost mortal. In order to flourish in a digital global economy, business needs to establish connections to what I term as "mentor networks" that provide valid and up to date expertise in the form of ongoing collaboration on projects that not only allow a company to excel in its chosen area but also to be a leader in innovation in areas that it excels at.The development of the skill of strategic intelligence gathering and adaptability are survival skills in this economy. Vibrant vision and astute leadership are the hallmarks of a company that strives to be a member of a global culture of innovation.Credit: www.secondlife.comNext....Connecting Business Culture with Culture of Learning--The Mentor Network Described.
Ken Turner
.
Blog
.
<span class='date ' tip=''><i class='icon-time'></i> Jul 16, 2015 08:17pm</span>
|
|
In a previous post, it was emphasized the need to develop a learning community within a business and how effective collaboration that involves all employees when it comes to training is an essential. It is an essential so that a systemic innovation mindset becomes a natural way of thinking, learning and discussion for all levels within the organization. However, it is important to emphasize that no business is an island and that there needs to be effective collaboration that sees connections to important professional networks due to the vital knowledge and skill sets that they provide to the learning community within the business organization. With the rapid change in technology and the emerging of new skill sets as a result, it is vital that a business have the most current "strategic intelligence" that impact the performance of the business.Credit: www.bytesproject.caIn the past SME's were relied upon to help Instructional Designers in creating effective relevant training experiences for employees. However, with the proposed re-defining of the roles that I have suggested, it is important to ask a few questions in regards to their role:Can SME's keep up with the rapid changes occurring within many disciplines that have a bearing on the business' innovation efforts?Can SME's be asked to develop these external connections to professional networks or should that be the role of a new entity within the business that I call the "Council of Innovation and Learning"?What would these professional networks look like?Ideally, they would have some of these characteristics:They would be made up of professionals who are on the leading edge of their disciplines. These would be disciplines that have a relevant impact on the product or services that the business excels in. They would be finely tuned to ongoing research in their area and able to translate how different lines of research will impact a business interests both in the short term and the long term.They would be able to collaborate with the learning team within the business and advise them on direction that training should take, given the present status of the business and the goals it has in establishing a culture of innovation within the business.Along with the Council of Innovation and Learning they would have a presence in providing a forum for innovative ideas that employees have where employees can receive relevant feedback from professionals as to the potential of the ideas have for the company.Building a culture of innovation should be based on the "expanding horizon" concept where you start with building the learning community and mindsets within the business first and then expand out work to make valuable connections to important professional networks that are global in their reach.Sir Kenneth Robinson offers some additional insights in his presentation titled: "How to Build a Culture of Innovation". I will leave it to you to think about how these principles would apply or not apply to your aspirations as a business seeking to lead the way in your area. Next....E-Learning: A Blueprint to the Future--Bringing It Together
Ken Turner
.
Blog
.
<span class='date ' tip=''><i class='icon-time'></i> Jul 16, 2015 08:16pm</span>
|
|
The important idea behind putting in place elements of a blueprint is that at some point you have to bring those elements together to produce a usable blueprint. In this post, I will describe how this blueprint might be realized in a blended learning context within a brick and mortar classroom and then describe how these elements would fit in a totally online E-Learning context.Credit: www.tridattechnologies.blogspot.comThe Finland InitiativeOn March 20, 2015, it was reported in "The Independent"(www.independent.co.uk) in an article titled:" Finland Schools: Subjects Scrapped and Replaced with Topics As Country Reforms Its Education System "(Richard Garner) that Finland was making a radical change in the ways in which the education system educates its students. The education system of Finland is well known as being at the top group of education systems in the world. It ranked 3rd after Singapore and China in the international student assessment rankings (PISA).So the obvious question is:"What prompted this change from an education system that is widely recognized as one of the top systems in the world?" Finland's Revelations About 21st Century EducationThe Finns have come to the conclusion that the industrial model of education that has been in place for around 200 years does not serve the needs of societies in the 21st century. If the purpose of education is to educate students and educators to be agents of change who will create new knowledge and skill sets in synch with bringing about a culture of innovation, this model and its constructs will not do that.The compartmentalization of subjects is a product of the industrial model of education. If a major skill set is to educate students to be collaborative problem solvers using the higher revised critical thinking skills required to analyze and arrive at solutions to problems then a cross disciplinary approach to learning is required that enables students to use the skill sets from more than one discipline in order to get a greater understanding of real world problems.The "Phenomena" based teaching approach where topics with the perspectives of multiple disciplines are incorporated has been chosen by Finland as the vehicle for bringing this about.In order for Finland to give vital form and function to this initiative, IMHO, there are a number of considerations that must be looked at and processes put into place.Here are four suggestions that I would make:Creative thought on the part of students and educators must be encouraged and nurtured throughout all grades. Under the old model of education, creativity was sacrificed in the name of conformity as students moved through the grades. Everyone was conformed to the idea that there is only one right answer to problems. Creative thought was discouraged in such an arrangement.New habits of the mind that are in tune with requirements of working in a digital connected world in a blended education format needs to be started and nurtured throughout the grades. For example cross disciplinary thinking combined with collaboration and development of divergent thinking skill sets can be nurtured through design thinking with respect to the learning experiences presented.A new and evolved "expanding horizon" approach to the organization of topics in curriculum should be considered in which students at early grades would work collaboratively on real world issue that are local and familiar but expanding outward through the higher grades. This recognizes student development from concrete thinking to more abstract thinking individuals. The expanding horizon approach would be on two levels: in brick and mortar classroom and online. In the middle and higher grades a greater emphasis on divergent thinking in approaching real world problems is important to nurture.A thematic approach for the organization of topics should be considered with an emphasis on PBL both in the brick and mortar classroom and onlineIf you remember correctly, I suggested that the STEM supporters have the right idea. In part II of this post, I would like to describe to you hybrid combinations of subjects that might help the Finns achieve what they are hoping to in their changes in education......
Ken Turner
.
Blog
.
<span class='date ' tip=''><i class='icon-time'></i> Jul 16, 2015 08:16pm</span>
|
|
With respect to the Finland Initiative, we have to ask the question:" If the elimination of subjects in favour of cross disciplinary learning is an important organizational goal, what would it look like in real time?"Credit: www.jeffpiontek.com One of the elements that has to be included in the configurations for cross disciplinary learning is creativity. As was mentioned in the last post, learners begin with a high level of creativity when they enter the education system but as they proceed through education systems based on the industrial model of education, the level of creativity decreases dramatically by the time learners hit the middle grades because the system goal is to instill conformity. What we need in this century and the next are not people who have been conformed to a set "one size fits all" way of thinking but we need learners who have been educated to be problem solvers, creators of new knowledge and skill sets. We need learners who naturally think, discuss and collaborate to solve real world scenarios in innovative ways. We need to dispense with the myth that only certain individuals are capable of this type of thinking and the majority just have to accept it.Credit: Scott Barry KaufmanIn an article dealing with creativity and what really happens in the brain, Scott Barry Kaufman(2013) in an article titled:" The Real Neuroscience of Creativity" (Scientific American) suggested that based on current neuroscience research, our concept that creativity is a right brain process from beginning to end is simply wrong. He makes the following statements:" ...Instead, the entire creative process--from preparation to incubation to illumination to verification--consists of many interactive cognitive processes (both conscious and unconscious) and emotions...Importantly, many of these brain regions work as a team to get the job done, and many recruit structures from both the left and right side of the brain. The most recent work suggests that "cognition" results from the dynamic interaction of distributed brain areas operating in large scale networks.."(Kaufman 2013)What Kaufman and other cognitive neuroscientists such as Anna Abraham , Kalina Christoff are saying is that what we have in the creative process is a microcosm of collaboration among networks on a neural level. Therefore in developing the Finland Initiative, we should not see this myth as a barrier to our expectation that creativity is an element available to all learners. It is very inclusive.Cross Disciplinary ConfigurationsPrimary Grades: STEM vs STEAM" Which of these two configurations, STEM (Science,Technology, Engineering and Mathematics) or STEAM (Science, Technology, Engineering, Art and Mathematics) would be an effective problem solving approach at this level to begin to educate learners on the path to becoming agents of change in our societies?"This is the question I would like to explore as one of the elements of the blueprint to the future of E-Learning and it is here that we can draw parallels between the brick and mortar world of education and the online world of E-Learning.
Ken Turner
.
Blog
.
<span class='date ' tip=''><i class='icon-time'></i> Jul 16, 2015 08:15pm</span>
|
|
The last post ended with a question whose purpose was to get you to think about the potential of cross disciplinary learning with the focus on the need to recognize that when confronted with real world problems in the 21st century, we need to stop thinking in terms of the compartmentalization of disciplines and start thinking in terms of the collaboration of disciplines in applying their specific skill sets to a common real world problem. From a business perspective, it is the application of the best intellectual assets in a collaborative arena to a common problem which, as NASA, discovered was the best way to go.Credit: www.solutionrevolutionbook.comOne thing that I need to make clear is that when I suggested S.T.E.M. or S.T.E.A.M. as the configuration, I am not suggesting that these are the only configurations for cross disciplinary learning. What I was suggesting is that we need to do away with the strict compartmentalization of subjects in education and move towards "clustering of subjects" in such a way that the skill sets will complement each other when applied to real world issues. As Finland is starting to do, arranging topics set into a thematic framework can help establish the important habits of the mind, such as collaboration, very early in the education life of learners. I also believe that it is absolutely crucial that the basic literacies be woven and reinforced into the foundation of whichever configuration that is used.Another potential configurations might be: H.E.M.G (History-Language-Mathematics-Geography). This configuration might not be used at the primary level but might be an invaluable approach in the study of current conflicts in the world. The nature of the real world problems highlighted within the thematic structures determine which configuration would be most useful. This is arrived at through a collaborative effortRole of the Educator?Obviously, the role of the educator changes. The often used saying, reaching the status of a clichee, is: "No longer the sage on the stage but the guide on the side!"The educator is the individual who organizes effective learning experiences and develops mentor contacts on the web that students will use as complementary resources in a blended learning context. What About Technology and Online Education?Imagine, using LEGO MindStorms to design the next Martian rover and having a NASA scientist as a mentor, an M.I.T. robotics scientist to help with the programming and the design.( S.T.E.M)! This is the potential for education through the creation of professional online mentor networks.Middle and Senior GradesThe essentials of effective collaboration using problem based learning principles should be well grounded by the time students reach middle grades. It is at this level that I believe that another crucial habit of the mind should be introduced and nurtured in its development. I am referring to the trait of divergent thinking. Real innovation is dependent upon the ability of learners to see the possibility of more than one solution to a problem than just one.One of the lessons that I have learned regarding the traits of middle school pre-teens and teens, is that they can be notoriously innovative when they feel the need to beat "the system". It is at this point that I think it would be good to channel their innovative tendencies to things that benefit humanity instead of frustrating it. One of the areas that requires the greatest of caution is teaching young people the coding languages of computers. It is unwise to do this in a moral vacuum.Credit: www.triz-journal.comThese are just a few ideas that I think that Finland education should consider. We will have to wait and see how their plans come to fruition.Next.......Bringing the elements of the blueprint together..
Ken Turner
.
Blog
.
<span class='date ' tip=''><i class='icon-time'></i> Jul 16, 2015 08:15pm</span>
|
|
As has been mentioned in past posts, there are certain habits of the mind that need to be introduced and nurtured with respect to this generation of E-Learners. In doing this we are able to help E-Learners eliminate bad habits of the past that they have acquired from not only being part of the old industrial model of education but also from being connected to the web for all of their lives. These old habits are counter-productive to a vision that sees the developing role of educators and learners as agents of change within a rapidly changing world.Art Costa and Bena Kallick (2008) introduced us to 16 habits of the mind which encapsulated the type of cognitive habits that the learners of the 21st century and beyond need in order to become agents of change who create new knowledge and skill sets favourable to innovation.One such habit of the mind that needs to be introduced and nurtured is what I call "thoughtful engagement". Thoughtful engagement is demonstrated when a student produces evidence that shows he or she has not only read what is required in order to complete a learning task but has also included thoughtful reasoning supported by evidence based upon other sources of information that they voluntarily include to support their lines of reasoning.This skill is one that we often attributed to "good academic students" but we no longer have the luxury of being able to depend on a minority of students. The simple truth is that all students are capable of developing this habit of the mind that is quickly becoming an essential of 21st century critical thinking.The obvious question that needs to be asked is:"If all of our students are capable of developing this habit of the mind, then why haven't they demonstrated this in the past?The answer to this question centers on our purpose for education and the nature of engagement. We can identify a number of past barriers to students developing this habit of the mind:The purpose of education was to instill conformity to a particular mould that we expected all students to fit into. Only a minority were re-routed to become agents of change and usually only those who belonged to the upper class levels of an industrial oriented society. The minority who were to be agents of change were expected to only make changes that would continue to strengthen the industrial model. Learners were expected to simply remember and then regurgitate in an uncritical fashion all that was required to ensure conformity to the "one size fits all " mould. Protocols in assessment were set up to support this mindset.With the advance of technology and the Internet coupled with the industrial model being used, the "cut and paste" generation was born. With the availability of vast knowledge resources on the Internet and the lack of change in pedagogy to fit a new digital world, students when confronted with the same old subject based projects simply used cut and paste to complete assigned work. Also, the online world attitude picked up by learners was that the Internet was free and therefore recognizing anyone owning knowledge was a non-starter for learners. To compromise, learners in a new digital education world were true to the industrial model and their role by simply "cutting and pasting" information from the Internet in order to complete assignment requests. To give legitimacy to their work, they cited their sources according to prescribed protocols. However, the question that needs to be asked is at what cost?"Where was "thoughtful engagement" with the learning experience for the learner?"Given the stated purpose of education, "thoughtful engagement" was not really required. Yes, you did have to understand what you were reading but you were not really expected to create new knowledge or skill sets.In the 21st century, we need learners who will be creators of new knowledge and skill sets if we are ever going to be able to tackle the problems that the present and future societies face and will face. Innovation will not occur without students having a habit of the mind called "thoughtful engagement". It must become so natural to them that it is like breathing. It is also a warning to instructional designers that pedagogy can not be a static construct but must be thoroughly adaptive and able to use what technology has to offer to meet the needs of thoughtfully engaged and dynamic digital learners.
Ken Turner
.
Blog
.
<span class='date ' tip=''><i class='icon-time'></i> Jul 16, 2015 08:14pm</span>
|
|
If we consider it an important goal that learners be able to solve real world issues effectively, then equipping them with the right skill sets for this age needs to be an imperative. Yet, as we see the media reports of the many problems being faced by our societies in the 21st century, problems that we have been told repeatedly will have solutions, we can't help but wonder why we seem to be so impotent in addressing them effectively.I am going to suggest to you that part of our problem lies in the way that we have been educated and how we are continuing to be educated.When we think back to our own experiences as students under the old industrial model of education, we can make a number of observations of that experience in hindsight:Everything that we were required to do to meet the requirements for each level of our education was planned out for us. Our times spent in the classroom and out of the classroom were calculated to the minute.We were carefully supervised and this included where we were to go on the Internet, what we were to do when we got there and when we had to return. If by accident (tongue firmly planted in cheek;)), we clicked on a link that we were not supposed to do, we were shepherded like sheep back to where the instructor wanted us to be.Actual instruction on how to learn in an online environment was not systematically taught to learners from one grade level to the next. Instructors were acting in the role of the "sage on the stage" instead of the "guide on the side". As a result of this, many assumptions were made about the web skills of digital natives that were not realized in practice. Unfortunately, this was more a comment on the naivety of the instructors than that of the students.Growth of the Internet and the 21st Century LearnerWith the industrial model of education still firmly in place in education, the Internet grew exponentially. As a result of this growth every individual who had access to the Internet now had a voice that could be heard by millions of others.Credit: www.onlineprofitmagazine.comIn the past, one of the common creeds in a free society was that "everyone has a right to their opinion on issues". I would suggest that given the needs of 21st century societies and the freedom that the Internet allows for self expression that in regards to learners we need to change this creed to read: "everyone has a right and responsibility to hold a critically informed opinion".The old industrial model of education produced a mindset pattern that followed a way of dealing with real world problems that doesn't fit with the realities or goals of a digital world. The pattern in simple terms and in the order of priority looks like the following:BODY----->EMOTIONS(or AFFECTIONS)------> WILL-------> MINDIf you keep in mind that one of the primary purposes of the old industrial model of education was to create life long consumers, you can see in the various media how much effort is devoted to the acquiring of things that satisfy body and emotions. Many social issues appeal first to wants and emotions to obtain commitment to a cause BEFORE those being appealed to have the necessary critical skill sets to properly assess the validity of the cause being put forth. In the 21st century, this pattern needs to be turned upside down so that it looks like the following:MIND-----> WILL------> EMOTIONS(or AFFECTIONS)-----> BODYBefore we engage learners to commit to causes or problems, we need to encourage and nurture the use of critical thinking skills in the analysis and possible solutions to an issue. Once all sides to an issue have been looked at in regards to all the evidence and assessed as to validity, we are then in a position to take a stand that we can defend. It is at the level of the will, that we commit to change, creativity and innovation. Emotion enters in when we communicate our stand with the intent of thoughtfully engaging others. Our emotion is then not shallow display but one based upon having thoughtfully engaged with the issue.Habit of the Mind: "Practiced Discernment"In order to change this mindset, to engage the mind first in online learning we need to introduce and nurture a mindset that I describe as "practiced discernment". Discernment may be defined as:"The ability to obtain sharp perceptions. It involves going past the mere perception of something and making nuanced judgments about its qualities or properties".You will notice that in its title there is the implication that this is a skill set that needs deliberate and continual practice.The online environment creates the challenge of separating white noise from valid, enriching substance that adds value to knowledge and innovation. The librarians in a digital world know a great deal about this challenge.Credit: www.QuoteHD.comMore about the characteristics of this habit of the mind called "practiced discernment" in the next posting.....
Ken Turner
.
Blog
.
<span class='date ' tip=''><i class='icon-time'></i> Jul 16, 2015 08:14pm</span>
|
|
Throughout our journey into the changing nature of E-Learning, many aspects have been looked at with the view on the future path of E-Learning. Topics such as the problems associated with the continuing entrenchment of the Industrial Model of education with its supporting purposes in global education systems to re-imagining how we go about the process of assessing learning. Ideas on how the roles of instructional designers, educators, corporate trainers, administrators, innovators and subject matter experts need to change in order to harmonize with the demands of a digital age and the changing needs of learners.Credit: www.cxotoday.comWe can no longer just discuss ideas without thinking about coordinating the ideas from a blueprint to a model of application. In this post and the ones that follow, steps will be suggested that need to be taken if we are move forward in the evolution of E-Learning."The conversations need to go viral and be coordinated across the globe by all those who have a vested interest in learners becoming creators of new knowledge and skill sets that will help societies tackle real world issues in meaningful and sustaining ways." A culture of innovation will remain just a "buzz phrase" if bold but necessary steps are not taken within a global context. So, the purpose of the following steps is to challenge instructional designers, educators at all levels, corporate trainers, administrators, edupreneurs, innovators, CEO's and subject matter experts to promote conversations within their spheres of influence. The steps will provoke what I would term "healthy controversy" because we all need to face the truth and do some careful introspection as to barriers that exist in our own professional practices and confront them by imagining better paths.Building the Future of E-Learning : Establishment of Global E-Learning PortalsAs mentioned above, there is a growing need to coordinate or harmonize E-Learning efforts simply due to the fact that every day more and more E-Learning offering organizations both private and public are coming on stream all over the world without any unifying vision of what E-Learning should look like for the future of our societies and how the needs of learners can be addressed using available resources in the most efficient manner. This feeling of the lack of direction has prompted some to at least suggest a first step as was outlined in a posted "Manifesto of E-Learning".Credit: www.globalnetworkingshow.comWhat I am going to suggest is a concept of creating six "global e-learning portals" which would be constructed to serve the needs for E-Learning across the globe. Each E-Learning portal would serve the E-Learning needs of a designated family of countries. Each portal would be made up of the following elements:Global E-Learning HubBusiness and Education Innovation CouncilCross Disciplinary Research and Mentor NetworkGlobal Corporate Trainers, Instructional Designers and Learning Principle Expert NetworkGlobal Higher Education and Teacher Mentoring NetworkThe actual description of these elements I will detail in later posts but what is of great importance are the collaborative relationships that will be established among these elements and between different portals.What I have suggested above should prompt a number of questions in the reader's mind such as:What criteria would be used for creating the portals and choosing which countries should belong to each family of countries?What happens with countries who are just in the early stages of E-Learning and still face challenges with regards to infrastructure? (I think that what I will propose for this challenge will surprise you;) )Where does corporate culture fit into this proposed portal development and in what ways?How will this help create a culture of innovation that is global in context?In the next post, I will explain the elements of the portals and their relationship to each other. I will also touch on the need to seek an unified vision for E-Learning and a re-imagined purpose for educating 21st century students now and in the coming future.
Ken Turner
.
Blog
.
<span class='date ' tip=''><i class='icon-time'></i> Jul 16, 2015 08:10pm</span>
|
|
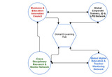
In the last post I suggested to you that there is a growing need to take prudent steps to try to bring order and direction to E-Learning. Given that a growing number of organizations offering E-Learning are coming on stream each day, the continuing exponential growth of technology use and the desire in both the business sector and education sector for the development of a culture of innovation, we are reaching a "critical mass". At this point we will either continue down a path using a fragmented vision for E-Learning or we will create a new path with the goal of establishing a global consensus with regards to a shared, unified vision, agreed upon but adaptive standards of practice and a global collaboration of all stakeholders in their roles to make valued contributions to the realization of a vision that they all agree with. As the business community should recognize, the education of learners to become creators of new knowledge and skillsets translates into employees who have the right skillsets to grow innovation within their communities.These are the conversations that need to go viral and they must culminate in the building of collaborative relationships.Credit: www.trutower.comSix Global E-Learning PortalsWhat I am about to suggest comes with a number of disclaimers:This is conceptual and its purpose is to get you to become involved in useful conversations as you consider the possibilities. It is not my intent to suggest that these are THE configurations and the only ones to consider. These concepts are the product of my thoughtful engagement with E-Learning.The titling of these portals again are open to revision but I think you will also discern my thinking behind their choice.The composition of the families of countries are again not something that I intend to dictate but I would welcome the thoughts of others as to other pertinent criteria to be considered in the choice of participants in each global E-Learning portal.Portal #1: The Northern Hemisphere Pacific PortalPortal #2: The Southern Hemisphere Pacific PortalPortal #3: The Northern Hemisphere Atlantic PortalPortal #4: The Southern Hemisphere Atlantic PortalPortal #5: The Mediterranean & Central EU PortalPortal #6: The Indian Ocean & Middle East PortalWith respect to the first four portals, the equator is a determining factor. Also, I am not so naive as to not recognize that the selection of which countries belong to what E-Learning portal will require cultural, political, historical,and economical relationships among them to be considered. This requires the great desire to really try to understand the world from each others point of view and be comfortable enough to discuss it to develop strong ties in developing a unified vision for E-Learning.Credit: www.entrepreneur.comThe Elements of the Global E-Learning PortalsThe following diagram is roughly designed to explain the collaborative relationships between the elements:I have been told by my colleagues that it is wise to chunk information for learners and so I will follow their advice and post the continuing description of each of these elements in my next post......
Ken Turner
.
Blog
.
<span class='date ' tip=''><i class='icon-time'></i> Jul 16, 2015 08:09pm</span>
|
|
The diagram that I posted in the previous post was designed by me to visually illustrate not only the parts that I think should make up each portal but also the collaborative relationships that should exist.The focal point in each portal is what I would call a Global E-Learning Hub.Global E-Learning Hub: As the name implies, this is the main focal point for the portal. Within each portal there are two types of countries within the context of online learning. There are countries who have a well developed infrastructure that supports high speed Internet access and already have a high percentage of their population that not only have access but use the Internet as a regular part of their daily lives and then there are countries that are at various stages of developing the needed infrastructure and only the professional disciplines use the Internet on a regular basis." How do we overcome inequity in order to make E-Learning accessible to greater percentages of have not countries?"I would approach this question from two points. First, I would draw your attention to the analogy of the mentor/ apprentice construct of the trade guilds of the 13th -17th century . The mentor or master craftsman had skillsets that were predicated on striving for excellent quality in their craft. The same is true of those countries today who have learned what the pitfalls of establishing appropriate infrastructure for Internet access are and also for developing effective E-Learning programs and know, through experience, how to streamline and customize the process. The apprentice would be mentored by the mentor until they would reach the stage of being what is called a journeyman. Applying this construct to the countries in various stages of development for the purpose of E-Learning, we could see an important mentoring relationship develop. For this reason, I would suggest that each Global E-Learning Hub would be established in countries that are advanced in their establishment of infrastructure and E-Learning development. Those countries within the portal that are in various stages of development, I would label as "protege nations" and they would come under the direct mentoring of the established nations when it comes to E-Learning.The second point I would approach this from is a business perspective. Obviously, there is cost in every development that we attempt that requires innovative approaches. "What is the role of the corporate community and what ROI and other benefits can be expected from such a plan?"Any 21st century business hoping to continue to grow in the area of education and especially online education has every right to ask about the potential of a return on their investment in online education. Based on economic predictions, the following would needed to be seriously considered.Credit: www.etutorworld.comCredit: www.dazeinfo.comWhat we can discern from the above data is that from a business perspective, we can see where the areas of predicted growth in Internet use and E-Learning will be in the future if we are able to bring order and form to E-Learning within a global context. From a business perspective, there are many opportunities to lead in innovation rather than follow when there is a unified vision and purpose to what we are trying to accomplish.Next.... What exactly is the function of a Global E-Learning Hub?
Ken Turner
.
Blog
.
<span class='date ' tip=''><i class='icon-time'></i> Jul 16, 2015 08:09pm</span>
|
|
One of the key elements to the development of effective Global E-Learning Hubs is that their guiding purpose should be to develop purposeful networked relationships with all the stakeholders who desire to make the learning experiences of today's learners and tomorrow's learners a true reflection of what "life-long learning" was meant to be for all people regardless of their station in life. With that in mind, the following are the characteristics that I would envision such a hub should have and I am open to suggestions:Learning Community: In order to promote "life-long learning" for all people who are part of the family of countries of a specific portal, the E-Learning Hub should be the place where people can receive guidance in developing a individualized learning plan that fits their future goals as citizens of their respective countries. This is where they will be able to feel connected to other people from their family of countries socially, emotionally, spiritually and intellectually. It is a place where regardless of your station in life, you enjoy equity with all other learners because you are guided by one vision. This is also the place that when they log in, they may access the learning experiences that are required in order to satisfy the needs of their individualized learning plans. Easy access to open collaboration with others in this learning hub will help promote community. Professional Collaboration and Innovation Community: The Global E-Learning Hub is also the place where professional instructional designers, innovators, educators, trainers get together to design learning experiences for learners. It is here that cross disciplinary learning is a guiding force in the design of learning experience. The work that is prototyped is then shared with two networks: (a) Global Corporate Trainers, ID and LPE Networks and (b) Cross Disciplinary Research and mentor Networks. The purpose of this sharing is to have the work discussed within the framework of current global business needs and the needs of the scientific disciplines. Recommendations for change and innovation may then be made to the respective networks and/ re-thinking of the prototype efforts. (More will be detailed about these networks in followup posts.)Student-Mentor Relationships: This is the place where students are linked up with the Cross Disciplinary Research and Mentor Network. As students progress through their individualized learning plan, a learning profile that details their goals and progress is continually updated and detailed. The student is requested to give permission for their profiles to be made available to this network. A mentor from the scientific/arts disciplines is matched up with the student based upon the student's goals and also the talents and aptitudes of the student. The purpose is for the mentor to develop a guiding relationship with the student to make sure that the student's efforts lead to growth. The mentor will also be part of an assessment team who evaluate students' efforts in their courses, offering a voice from the point of view of their respective disciplines.Credit: www.buildforsearch.comMark Zuckerberg has the mission right. In E-Learning, we not only have to take this mission on but go much further in the goal of bringing order and form to a noble enterprise such as life-long learning.Next..... Looking at the the other collaborative networks that should have a relationship with the Global E-Learning Hub
Ken Turner
.
Blog
.
<span class='date ' tip=''><i class='icon-time'></i> Jul 16, 2015 08:09pm</span>
|
|
It would be a gross understatement to say that the global corporate community has a stake in promoting and nurturing the seeds of innovation within their organizations. The daunting question that they face is:" How do we institute innovation within our business organization without disrupting what we already have established and is showing a good ROI within our given market? We don't want to lose clients or market share."The important understanding is to avoid the extreme positions on the issue. At one end is the position that we do not try to innovate and we remain doing what we always have done.This approach of pretending that innovation is not a path to follow is one of the reasons that companies such as Kodak are no longer with us. On the other hand, there is no doubt that "full on" innovation on a large scale is disruptive for a company that could place a company in just as a precarious position as Kodak was in except for a different reason.Credit: www. frankdiana.wordpress.com The disruption due to innovation will not be reserved to one sector alone but will be similar to dropping a stone in a large pond. The ripples act on objects in that pond to create a chain reaction so that one reacting event then triggers other events which in turn become stimuli for new events.Within a business organization, a vision is needed to deal with the seismic changes that will impact a business. The way to do this is to be proactive instead of reactive.An 80/20 SolutionIn order to avoid taking extreme positions on innovation, one suggested approach is a 80/20 solution. This means that 80% of the business efforts goes towards maintaining and growing the services and products that are the strengths of the business's brand. The 20% is a part of the company that is created and devoted to creating conditions and protocols needed for innovation to grow and become a natural business thought pattern for the company. This means that the use of blended learning for its employees as a means of creating collaborative, problem solving and innovative thinking becomes the goal. In establishing such a focus, designated resources and funding should be planned for.Credit: www.blogs.forrester.comTo achieve useful collaboration where innovative ideas can flourish, there must be a forum where groups can present such ideas where decision makers hear and discuss the possibilities. I refer you back to the case of Kodak and why it faltered as described in the Forbes(2012) article. The following quote is worth noting:"...Historically, Kodak was built on a culture of innovation and change. It’s the type of culture that’s full of passionate innovators, already naturally in tune to the urgency surrounding changes in the market and technology. It’s these people - those excited about new ideas within your own organization - who keep your company moving ahead instead of falling behind. One key to avoiding complacency is to ensure these innovators have a voice with enough volume to be heard (and listened to) at the top..." (Forbes, 5/02/2012)The Global Business and Education Innovation CouncilIn order for a business to create that 20% devotion to innovation that engages employees in putting forth innovative ideas, I am suggesting that the creation of a council made up of business leaders who are decision makers in their respective sectors is worth considering. The functions of such a council could be:Provide a forum for businesses to encourage new and innovative ideas by employees to be brought forward where they could be discussed openly with an understanding that proprietary concerns would need to be addressed.Coordinate business opportunities to help developing nations within a specific family of nations develop E-Learning access that is more in line with that of developed nations. The form that this could take could range from establishing appropriate infrastructure to the creation of targeted MOOCS to address educational needs specific to a particular region.Collaborate with other councils in other portals to share common problems and seek appropriate solutions that will keep innovation moving forward. Remember! This is not an option !!Credit: www.amyrouse.net Businesses have some soul searching to do in a digital age and some questions that every business should consider are:Does the present business environment foster the development of innovation in a systemic way, starting with the engagement of employees in innovative thinking? If not then why not?Are there protocols in place that enable employees to become engaged and to collaborate in producing innovative ideas?Are the training events designed in such a way as to take into account the principles of learning for the employee? Are personalized learning profiles kept?Is there a Learning Principles Expert on staff who works with the trainer and instructional designer to create irresistibly engaging learning experiences?Do engaged and innovative thinking employees have a forum in which they can "pitch" innovative ideas freely without fear of penalty? Next.......More about the Cross Disciplinary Research and Mentor Network
Ken Turner
.
Blog
.
<span class='date ' tip=''><i class='icon-time'></i> Jul 16, 2015 08:09pm</span>
|
|
Detecting and Solving Real World ProblemsCredit: www.a2ru.org Cross disciplinary learning is an approach to learning that suggests that when we need to find and solve real world problems, that no single set of skills will enable us to detect, analyze and solve problems in the 21st century.Paul Jeffrey (2003) in an article titled: "Smoothing the Waters: Observations on the Process of Cross Disciplinary Research Collaboration" very aptly stated:"...A central motivation for research funders to support studies that consider the contributions of more than one disciplinary field is the fact that real world problems do not come in disciplinary-shaped boxes. Indeed, national research policies lay increasing emphasis on problem oriented research, which requires the crossing of disciplinary boundaries..."PISA (Program for International Student Assessment) recognizes that the world has changed and that the compartmentalization of subjects that was a product of the industrial model of education no longer fits and the globally focused organization, OECD (Organization for Economic Co-operation and Development), supports this position.Credit: www.pisa.oecd.orgIn 2003, PISA recognized that the world was changing and that the way that learners needed to solve real world problems also had to change and take on a cross disciplinary format.Credit: www.pisa.oecd.orgIn its progression it is worthwhile to point out that the emphasis in 2015 is collaborative problem solving that not only involves the use of a computer but involves collaboration with other students, using cross disciplinary skill sets that are drawn from the scientific and arts disciplines. The country of Finland, as stated in an earlier post, performs very well in the PISA standings and now has taken the step of moving away from the traditional compartmentalization of subjects in favour of a cross disciplinary approach.Cross Disciplinary Research and Learning: The ChallengeOne of the points that Jeffrey makes in his article is that for many disciplines, when it comes to collaboration, "they still need to learn how to play well with others in the sandbox"!If we expect learners in the 21st century to become creators of new knowledge and skill sets that will feed innovation, we need the disciplines to develop the necessary parameters for the collaboration among themselves that is required in order to advance cross disciplinary learning. They need to lead by example and put aside the barriers of the past.This is not only something that educators want to happen. Business has stated very clearly that what they want in the way of the primary quality in future employees is that they are problem finders and then problem solvers. They want employees to be able to analyze a situation, detect potential problems and then arrive at preemptive solutions. In a digital age, learners can not be problem finders unless they have the skill sets necessary that when used together give a complete picture of the situation as it exists. This requires more than one perspective to contribute valuable data. No student can have problem changing expertise in all disciplines which means that they need to be able to access those that do.The Cross Disciplinary Research and Mentor NetworkIf we accept the growing importance of cross disciplinary learning then how do we nurture it as a way of thinking for solving real world problems for 21st century students and those who will follow them? In the Global Learning Portal, the establishment of a cross disciplinary research and mentor network is a first step in encouraging and addressing this mindset.Next........ The nature of the Cross Disciplinary Research and Mentor Network and a return to the Mount Everest example
Ken Turner
.
Blog
.
<span class='date ' tip=''><i class='icon-time'></i> Jul 16, 2015 08:08pm</span>
|
|
If we accept the idea that more and more disciplines are become less and less compartmentalized and are moving towards more cross disciplinary approaches with open collaboration, then the question that we need to ask:"What must we do to help learners transition from the compartmentalized thinking about knowledge that has been the driving force in their education under the old model of education to a new way of cross disciplinary thinking?Perhaps an even more telling question that should also be asked is:"How do we as educators, corporate trainers, instructional designers and even CEO's, make the transition ourselves in our professional practices?"Credit: www.london-nerc-dtp.orgCross Disciplinary Skill Sets Needed If our goal is to teach students how to solve real world problems in effective and collaborative ways, we need to address the question as to what skill sets does a cross disciplinary learner need to develop and nurture in order to accomplish the goal. Certainly the following key cognitive skills are standard requirements:Intellectual Curiosity Reasoning Problem Solving However, these skills were also standard requirements under the past way of thinking. What changes?Intellectual Curiosity: It is not enough to be able to engage in scholarly inquiry and dialogue, learners must also be able to determine while working on the web who has the most credible voice to speak for the discipline in question. Engaging in dialogue with anyone who calls them self a "guru" without using thoughtful discernment is like walking into a minefield and hoping the mines are where the experts think they are.Learners need to have access to professional forums and need to learn to listen to conversations. They need to be willing to probe and test what is being said.In the Cross Disciplinary Research and Mentor Network, the professionals making up the network would have a responsibility of providing such a forum and making it intellectually accessible to learners. Reasoning: It is a basic requirement that learners have the skill of being able to consider the arguments and conclusions of others as well as being able to construct well-reasoned arguments. However, in the support of this skill, they also need to be able to determine what online databases and other sources of information will yield the most reliable and authentic data. They need to be able to collaborate with peers and professionals in order to produce compelling and defensible solutions to problems that they are tasked with.In the Cross Disciplinary Research and Mentor Network, learners would have a forum to present arguments dealing with problems they are tasked with and would expect to be challenged by the professionals there. Learners would need the skill to collaboratively re-think arguments when evidence gives warrant to it.Problem Solving: Problem solving is the very heart of what we are trying to accomplish with learners from a cross disciplinary perspective. Under this new way of thinking, certain skills are paramount: Students need to be able to analyze a real world problem and determine what skill sets are required in order to get the most accurate picture of the problem.Credit: www.content.dodea.edu2. Students need to be able to collaborate with others both peers and professionals in creative ways. Divergent thinking skills would be encouraged in arriving at multiple solutions to a real world problem. This skill was a trait that the old model of education said was only possessed by a few people. Recent cognitive neuroscience research now has shown that the "Right Brain-Left Brain" theory was wrong.Credit: www.imustafapolat.wordpress.comThe mentor network becomes instrumental in nurturing learners and encouraging them to thinking outside the box as a standard way of approaching real world problems.The Cross Disciplinary Research and Mentor Network:Other ResponsibilitiesSome of the responsibilities of this network have been mentioned above. Some other important roles that these professionals could play are:Work with educators, corporate trainers, instructional designers and game designers in the design of irresistibly engaging learning experiences that would then be provided to the Global Learning Hub.Collaborate with educators, corporate trainers, instructional designers and game designers in the design of assessment tools and also take part in the assessment of the learner's efforts from the perspective of their discipline. This would involve them in providing ongoing feedback to the learner and especially to mentor-learner groups.Willing to identify students with the right aptitudes and skills for their specific discipline and set up mentor matches.The transition for both learners who will become the creators of new knowledge and skill sets will take time and in order for this to happen, we need to look at real world problems in new ways.Next... Revisiting an example of a real world problem but this time from a cross disciplinary approach.
Ken Turner
.
Blog
.
<span class='date ' tip=''><i class='icon-time'></i> Jul 16, 2015 08:08pm</span>
|
|
Solving Real World Problems in the 21st Century: IntroductionTwo points that I have tried to emphasize in describing cross disciplinary learning as it applies to collaboratively solving real world problems are:The approaches to problem solving that we used in the past are not measuring up to solving the complex real world problems that we have today and which are increasing in number. The wealth of resources that the world wide web provides, especially in the area of being able to collaborate on a global scale are not being effectively utilized. We are still trying to solve problems with a compartmentalized thinking mindset. Cross disciplinary thinking is alien to many because all of their educational lives have been immersed in a compartmentalized knowledge mindset.In a serious crisis, such as the Nepal earthquake, relief efforts were hampered, IMHO, in part by this type of mindset that exists in government bureaucracy. In no way should this point be construed as an indictment of the heroic efforts made by many nations to get aid to those who suffered greatly from this disaster. Credit: www.inquisitr.comThe Need for a Paradigm Shift That Reflects 21st Century Realities If we accept that cross disciplinary collaborative problem solving is an approach to dealing with the increasingly complex real world problems then what would this paradigm shift look like in real terms?A. /Collaborative Team--------> Analyzes Real World ProblemNecessary questions that the team needs to ask itself in order to effectively analyze the problem are:In order to get a complete picture of the problem what skillsets from what disciplines are required in order to analyze it?Do any of our team members possess the required skillsets to bring clarity to the analysis of the problem?If we are lacking necessary skillsets, where do we look online in order to make up for our deficiencies? Do we have access to other professionals who can contribute to the analysis? Do we have access to databases that offer easy access, excellent search qualities and are relational in their responses to queries in that they are able to relate and coordinate information from similar problems that may have bearing on our specific problem? B. /Collaborative Team-----------> Postulates and Tests Potential SolutionsNecessary questions that the team needs to ask itself in order to arrive at potential solutions are:Do we have protocols in place that encourage divergent thinking in our collaborations, using the data that we have gathered from the analysis of the problem?Can we draw on cross disciplinary expertise to test our thinking in regards to our proposed solutions?If you look carefully at this paradigm, what you should see is the context used for PBL (Problem Based Learning) but we are taking this context further by incorporating some of the useful elements available to us from the professional online learning communities. The reason is what every educator, corporate trainer, instructional designer and CEO should recognize which is:"As professionals, we do not have a sufficient level of expertise that is needed in order to solve the complex real world problems that we are facing today. Collaboration is not optional; it is absolutely essential. It is also essential that we begin to educate learners in schools, colleges and universities in the art of this type of mindset!"Real World Problem Solving: The Nepal Earthquake Crisis On April 25, 2015 an earthquake measuring 7.8 in magnitude struck the country of Nepal resulting in the deaths of more than 7000 people at the time.Credit:www.newirin.irinnews.orgThe incredible physical devastation was so wide spread that even Mount Everest was shaken causing a number of catastrophic avalanches that led to the loss of a number of climbing teams engaged on the mountain.Credit: www.newslocker.comIf the devastation and loss of life was not enough for the people to contend with, some serious questions arose in regards to the coordination of the relief effort that followed. I would like to make it very clear that many nations reacted and made a heroic effort to get what was needed to Nepal as the story unfolded but the question that needs to be asked is:"Was the coordination of the many levels of expertise to address the problems that existed present or was there compartmentalization and a refusal to accept the type of leadership and analysis of the problems needed to arrive at timely and effective solutions?"I know that hindsight is 20/20 but do we need to re-think how we approach complex problems? The media provided a variety of points of view on the relief effort. In a New York Times article by Gardiner Harris, titled:" Nepal's Bureaucracy Is Blamed as Earthquake Relief Supplies Pile Up" (May 3,2015), Jamie Goldrick, the United Nations resident coordinator was quoted in an interview as saying:"The bottleneck was the fact that the bureaucratic procedures were just so heavy. So many layers of government and so many departments involved, so many different line ministries involved. We don’t need goods sitting in Kathmandu warehouses. We don’t need goods sitting at the airport. We need them up in the affected areas."This was just one of many similar points of view. If what the article is saying is true then what you have is different levels all protecting their turf rather than providing the level of collaboration that should be expected. As a lesson in cross disciplinary learning, this could represent a classic example of a real world problem that we could and should build into E-Learning programs that want to deal with real world issues. We need to educate this present generation and those that follow to adopt this mindset and be as immersed in it as they have the previous mindset of the past. One thing that should be clear is that the approach that is taken affects more than the education sector. This mindset should be a priority for businesses in the 21st century if they hope to grow a culture of innovation.Next...Taking aim at higher education and education faculties
Ken Turner
.
Blog
.
<span class='date ' tip=''><i class='icon-time'></i> Jul 16, 2015 08:08pm</span>
|
|
As we progress to looking at the Global Higher Education and Teacher Mentoring Network, it would be prudent to summarize first where we have been before moving forward with the global E-Learning re-organization proposal.GLOBAL E-LEARNING PORTALSummaryGlobal online education covering the planet is established through the development and institution of 6 Global E-Learning Portals.Each Global E-Learning Portal consists of 4 collaborative networks that advise and take direction from a central hub called the Global E-Learning HubThe Global E-Learning Hub has three primary functions: (a) It is an established "learning community" that students, who belong to the family of nations that the learning portal oversees with respect to education,can login to, collaborate with other students and receive personalized, adaptive learning according to their personal needs and learning profile. (b) It also has the responsibility to take direction and advice from the four networks that are part of the portal. This is especially important in its collaboration with the Cross Disciplinary Research and Mentor Network which serves the needs of learners by establishing a mentor relationship with professionals in the Sciences, Arts, Technology and Mathematics disciplines, and (c) It is a professional collaboration and innovation community.The other networks and councils are: (a) The Business and Education Innovation Council which maintains close ties with corporations who are part of the family of nations involved in establishing a learning and innovation culture for their respective organizations and is a forum for their employees to present proposals, (b) Global Corporate Trainers, Instructional Designers and Learning Principles Educator Network which collaborates with the Business and Education Innovation Council and also promotes and designs E-Learning ideas in collaboration with the Global E-Learning Hub, and (d) The Global Higher Education and Teacher Mentoring Network.Cross Disciplinary Learning and Higher EducationAs was pointed out in a previous posting, cross disciplinary learning is becoming more and more important in solving real world problems that have become more and more complex. The skillsets required to analyze and solve these problems require collaboration that cross a variety of disciplines. A bright spot in this is that the STEAM disciplines are starting to recognize this more and more as indicated by the rise of cross disciplinary research. The compartmentalization of disciplines are starting to transform into hybrids designed to challenge the problems of the 21st century.Credit: www.engent.blogspot.caAlthough research is starting to adopt the cross disciplinary and collaborative mindset, the institutions with the mandate to educate 21st century learners have shown a great deal of inertia when it comes to breaking free from the industrial model of education. Their experimentation with online education via the use of MOOCS has garnered mixed results but it is improving. They need to recognize that the technology advances will not improve their efforts if their pedagogy does not changeDe-Programming Education FacultiesSince most major universities have faculties of education responsible for the training of teachers, if the university is still mired in the old model of education it will be the same situation for the faculty responsible for training educators. De-programming these faculties is now essential if we are ever to have teachers who have a renewed purpose to be agents of change and encourage their students to be agents of change and creators of new knowledge and skillsets. It requires deprogramming minds and preparing them for a new mindset that is going to have an exciting impact on their careers as educators and on the students as agents of change in their respective societies.In order for these transformations to take place, E-Learning needs to communicate and even mentor educators and the faculties they attend in this cross disciplinary way of learning. This explains one of the purposes of the Global Higher Learning and Teacher Mentoring Network which I intend to describe in more detail in the next post.Just as a side note, I know that some of the labels I have used for these networks and councils might be a bit unwieldy. If you could suggest alternative labels that would be better, I am open to suggestions. After all, I am a life long learner!Next... Characteristics of the Global Higher Learning and Teacher Mentoring Network...
Ken Turner
.
Blog
.
<span class='date ' tip=''><i class='icon-time'></i> Jul 16, 2015 08:07pm</span>
|
|
By Richard Grosskreutz, student ambassador and veteran in the criminal justice program
Recently, Globe University-Wausau celebrated Veterans Day with cake, cookies and a message of thanks to those who have served in any branch of the military.
During the day, several veterans were asked if they would be willing to share some thoughts about their service. One veteran, Richard Grosskreutz, a student ambassador in the criminal justice program, offered these thoughts about Veterans Day and the importance of supporting our veterans:
Richard Grosskreutz
On November 11, 1918, World War I came to an end. The following year, President Wilson declared November 11 to be Armistice Day to recognize and thank the veterans for their service and their victory in World War I.
The holiday was celebrated unofficially until 1938 when it was signed into law by Congress as an official holiday. In 1954, Congress officially replaced the word "armistice" to "veterans" because Armistice Day was intended to honor World War I veterans only, and they wanted to officially include veterans from World War II, the Korean War and any future wars.
Since 1954, our nation has celebrated Veterans Day every year, although veterans haven’t always been treated as well as they are today.
During the Vietnam Conflict, returning veterans were looked down upon and treated as murderers and lower-class citizens. This attitude toward veterans slowly changed. After the beginning of Operations Iraqi Freedom and Enduring Freedom, our nation rallied around veterans. The vast majority of the population understood that military personnel do not choose when or where they go to war; they just go where they are sent and follow the orders given to them.
Our nation has become so supportive of veterans in the last 13 years that hundreds of veteran support groups and organizations have been established. These groups and organizations are founded by companies, different levels of government and private individuals.
Unfortunately, this also means there are fake organizations out there who claim to exist to help veterans, but in reality only exist to con well-meaning people out of money. I think it is important to support the real organizations, but we must also be careful and check the validity of the organization. I personally will only donate to organizations I know about and I have seen in action.
GU-Wausau veterans: Thank you for your service!
Here is a list of organizations I have researched and find to be legitimate:
The Wounded Warrior Project
Operation Not Forgotten
Wisconsin Veterans Foundation
Operation Muskie
Disabled American Vets
American Legion
Veterans of Foreign Wars
Purple Heart Cars
Iraq & Afghanistan Veterans of America
Intrepid Fallen Heroes Fund
Fisher House
Never Forgotten Honor Flight
This is only a small list, but all of these organizations are capable of making a huge difference in the lives of veterans. Please check these organizations out, and if you are able, please donate or volunteer with these and other veterans organizations.
It is important that we take care of those who offer their lives so we may live ours in this great nation of ours. If you are unable to donate or volunteer, simply take the time to thank a veteran and let them know you care. Sometimes that is all it takes to improve the life of one of our nation’s heroes. If you know of any other great organizations, help spread the word about them. Less than one percent of Americans serve in the five branches of the military at any time. Please let them know you care.
Globe University & Minnesota School of Business
.
Blog
.
<span class='date ' tip=''><i class='icon-time'></i> Jul 16, 2015 08:07pm</span>
|
|
Recently, Globe University-Wausau met with a video crew on campus who was filming various students and faculty members for a potential television commercial. One of these students, Katie Heisler, a student ambassador in the business program, took some time to speak with me about this experience.
How did you find out about this opportunity? What was the process like?
Business student Katie Heisler talks about her experience filming a potential commercial.
I found out about this opportunity from a campus-wide email from Andrew Carson who is head of the marketing department for Globe. I didn’t respond to the email right away because I didn’t believe I had a chance of receiving the opportunity for an interview.
One night while I was working in the library, one of our faculty members approached me and asked if I had responded to the email. I answered no. The faculty member was the person who convinced me to respond by saying to me, "How will you know if you don’t respond?" So I took a chance and completed the survey that was attached to the email.
What kinds of questions did they ask you?
They asked me about how my journey at Globe has been so far. They wanted to know my favorite class and my least favorite part about my program. They asked about the classroom setting and how the iPad has been so far with my classes. They asked what inspired my decision to come to Globe. I answered that I wasn’t sure what I wanted after high school, and then my mom got sick so it took me awhile to apply for school.
One day I stumbled across Globe and discovered that they were involved in the community. I’ve always volunteered, so I chose Globe because they were just as passionate about giving back to the community as I was.
What was the day like? Any funny/interesting incidents or events?
I was extremely nervous all day up until my interview at two in the afternoon. I was in class that morning and they just finished interviewing my instructor. They came into class to take pictures and get some footage of him teaching. My instructor told them I was one of the students that would be interviewed, so they stayed longer to take pictures and film me in the classroom setting, which made me even more nervous. It caught me off guard and I didn’t have time to prepare.
It was an overall fun experience. I think the hardest thing for me was trying to smile on demand, and then when I did, it felt awkward. The camera crew would say something funny or make me do something goofy to catch me off guard and get a genuine smile.
Did anything you talk about that day make you look at your experience at Globe differently?
It never changed how I viewed my experience at Globe, but was just another milestone in my experience that made Globe even more amazing than what it already was to me. Globe has been the place where I’m crossing things off my bucket list left and right. This experience was another one of those things.
Did anything you talk about that day make you look at yourself differently?
No, not really, but I was able to educate the marketing people that came to campus about the different clubs and events that our campus participates in. They seemed genuinely impressed with everything I told them about. Our students have some opportunities here that they don’t have at many other places.
Is there anything else you want to share?
I would like to share something that I told them during my interview. I told them that Globe was more than a school because it feels like a family. Our instructors and faculty members want to see us succeed, so they will help with anything we need. Our instructors and faculty members know us by name—not by a number—and they make us feel welcome. Even instructors I’ve never had classes with know my name, and you just can’t get that at other colleges.
Globe University & Minnesota School of Business
.
Blog
.
<span class='date ' tip=''><i class='icon-time'></i> Jul 16, 2015 08:06pm</span>
|
|
More and more employers are posting open positions on LinkedIn, and the "Jobs" section of the networking site is a great resource. But did you know there are other ways to use LinkedIn to your advantage? Learn more about what the site has to offer, and how you can use it to advance your career.
Use Optimized Keywords
Your LinkedIn profile should be optimized, so a recruiter who is looking for someone with your skills and experience can easily find you. This includes having a complete profile, with every section filled in to display the value you offer to potential employers.
"Use keywords in your profile to show your expertise," says Jodi Boisjolie-Rosen, corporate manager of career services for Globe Education Network. "Use keywords that can be found in job descriptions, and look at the profiles of others in your industry to see what kinds of terms they’re using."
Boisjolie-Rosen also recommends using keywords to search for open jobs, and to be more general than specific.
"For example, if you’re a vet tech, search ‘animals’ to pull everything that falls into that category," she says.
Connect with Decision Makers and Industry Influencers
You don’t have to wait for an employer to come to you. Take initiative, and get noticed by those who have the ability to make hiring decisions.
"Use the search feature to find individuals within companies in your area," says Boisjolie-Rosen. "Connect and reach out to HR representatives or hiring managers."
Follow the Right Groups
The search function is also a good way to find groups relevant to your industry. Once you join, be sure to share useful information on trends and current issues in your area of professional interest.
"Post about trends you hear about, participate in discussions and pose questions to build your credibility," Boisjolie-Rosen says.
Boisjolie-Rosen says you can also act as a resource by offering advice and support to other group members.
"Update your status regularly, and comment on others’," she says. "Forward on job leads, give recommendations and endorsements, and share examples of your own work."
To maximize your exposure, get into the conversations which are most active with substantive comments.
"If you are continuously active, it will show to others in your network," says Boisjolie-Rosen. "It will also shift your activity up in newsfeeds, exposing you to more industry influencers."
Boisjolie-Rosen also stresses the importance of utilizing the ability to send personal messages to others on LinkedIn, whether they are first connections or not.
"When you send a message to connect, make sure it’s customized," she says. "Mention that you noticed you’re in the same group, share a connection or have a common interest. If they’re working in your industry, ask them if they would be willing to discuss how they got into the field and how they’ve been successful."
Follow the Right Companies
Just like groups, connecting and getting involved with companies on LinkedIn can also get you noticed.
"Search for companies that you would specifically like to work for, and research, follow and engage with them," Boisjolie-Rosen says.
Use Advanced Searches and Notifications
You have the ability to search by people, jobs, companies groups and universities, and more specifically, by keywords, job titles and more in the advanced search feature. Boisjolie-Rosen says you should take advantage of this in order to nail down exactly who you want to connect with. You can look up alumni of your school, see where they are working and reach out to them, all with a couple clicks.
Be sure to pay attention to your notifications, too. When someone else comments on a post you commented on, continue the conversation. When someone views your profile, reach out to them.
Boisjolie-Rosen points out that LinkedIn provides additional resources for students and alumni, and anyone who is looking for tips on how to build their profile at university.linkedin.com/linkedin-for-students.
To learn more about Globe University and career support services visit www.globeuniversity.edu/about-us/career-services.
Globe University & Minnesota School of Business
.
Blog
.
<span class='date ' tip=''><i class='icon-time'></i> Jul 16, 2015 08:06pm</span>
|
|
They both use their "assets" to make money!
Our community service scholarship recipients both scored $2,000 while helping our community thrive and become a better place. Let’s see Kim Kardashian compete with that!
Globe University-Green Bay recognizes the importance of community service through our "We Care" mission and the incorporation of applied learning projects in and out of the classroom, as well as other initiatives.
A little-known secret is that every quarter, Globe awards two students $2,000 through our community service scholarship. That’s $16,000 annually.
Our summer 2014 recipients were (drumroll, please)… Laura Ankerson and Michelle Jadin!
They talk about their efforts below.
Laura Ankerson, Business Student
Volunteering with Brown County
I assisted the Volunteer Center of Brown County with their social media marketing. Although this started as an internship for college credit, my required internship hours have been completed and I continue to help out on a weekly basis, providing 12-18 hours of service.
I have created a majority of their Facebook, Twitter and Instagram content, and have also been learning how to manage their website.
I believe that my work at the Volunteer Center of Brown County is not only beneficial to them and the community, but it has allowed me to grow professionally and personally. I look forward to giving them more of my time in the future.
Michelle Jadin, Medical Assisting Student
Volunteering with Children and More
I never really thought that helping in my daughter’s classroom was considered volunteering. I just did it because I love working with children.
For the entire school year, I came to the facility twice a month to do one-on-one activities with children, and had the opportunity to help chaperone.
Some of my recent volunteer experiences have included assisting with my daughter’s Girl Scout troop and working as a scribe in the medical tent for the Packer 5K run.
I truly am enjoying being able to get back into volunteering. It is a great experience to give back and help people. This is the main reason why I decided to go back to school to change careers and to help people.
Globe University & Minnesota School of Business
.
Blog
.
<span class='date ' tip=''><i class='icon-time'></i> Jul 16, 2015 08:05pm</span>
|




Loading...



