Blogs
|
Элиадеми это бесплатная платформа для онлайн обучения, поторая позволяет вам не только создавать онлайн курсы для ваших студентов или клиентов, но также и зарабатывать на них. Посмотрите запись вебинара на русском языке чтобы узнать: Основные возможности редактора курсов Советы по … Continue reading →
Eliademy
.
Blog
.
<span class='date ' tip=''><i class='icon-time'></i> Jul 20, 2015 08:19am</span>
|
|
Citation Needed Image CC BY Flickr User Dan4thOk, so I'm reasonably new to educational research. I've been around the field for about 10 years, but I've only published a handful of papers. I think people's primary aim when researching (or at least mine), is to hopefully make a contribution to knowledge in an area and for that to be of interest to others working in that field. However, I'd be lying if I said that I didn't want my papers to be cited in other people's publications. It's for the same reasons I keep an eye on visits to the blog I guess. Some kind of recognition.In September, Research in Learning Technology published my article: Hashtags & Retweets: Using Twitter to aid Community, Communication and Casual (informal) Learning - work I carried out during my teaching at Manchester Met. As with the nature of the journal, the article was made available online before the actual edition was complete. The volume was complete (last week), and emails were sent by the journal to people on their mailing list. The metrics on my article suggest it was already very popular, and then Steve Wheeler kindly tweeted a link to it on Friday and my Twitter timeline practically surrendered to the favouriting and RTing of his tweet (he's a bit of a Twelebrity don't you know).Number Crunching Well, my article has had over 14,000 views (Steve's Tweet probably added the last 700 or so and I swear me and my family only accounted for about 8000 ;-) ). That does seems high, so I wondered how many views other articles get, and got a bit carried away.In Volume 21 (the current volume), there are 15 original research articles (not including ALT-C proceedings or supplements). 2 articles were extremely popular - mine with 14250; and Lauricella and Kay's exploration into text and instant messaging in HE with 17420.The mean viewing numbers for articles in this Volume is 2966. However it's possibly fair to say the above two articles are anomalies. Removing the two articles from the count returns a mean of 986.In Volume 20, I looked at another 15 original research articles. There were 0 articles that we might treat as anomalies (as above), with a mean of 874 views.So where is this going?So, I'm thinking it would be natural to presume such relative huge viewing figures for the two articles in the current volume will lead to a large number of citations. I done a quick google scholar search of a few articles in Vol 20, to find some haven't been cited at all, and some have 1, 3 and 6 citations, etc.My article in Vol 21 hasn't yet been cited, and Lauricella and Kay's has been cited twice. Of course there is a natural time-lag from publication to citations (dependent on the often lengthy research-review-publication schedules), but I would have thought these numbers would be greater given they were both published online in early September 13').I was sure I read that social media popularity is linked to citations, so I went off and found this paper by Gunther Eysenbach - Can Tweets Predict Citations. Eysenbach reports statistically significant data with correlation coefficients ranging from .42 to .72 for the log-transformed Google Scholar citations. Highly tweeted articles were 11 times more likely to be highly cited than less-tweeted articlesSo, my question is this... Where are my bloody citations????:-)Peter@reedyreedlesThe Reed Diaries by Peter Reed is licensed under a Creative Commons Attribution-NonCommercial 3.0 Unported License
Peter Reed
.
Blog
.
<span class='date ' tip=''><i class='icon-time'></i> Jul 20, 2015 08:19am</span>
|
|
It looks like John Hattie’s words of wisdom may well have been said in vain. Implementation of the New Zealand National Standards for primary and intermediate school pupils starts today.School boards and principals are not convinced that there is much to be gained by applying the standards. They have numerous reasons for their beliefs. Many school boards are planning to boycott their use, which would be illegal.Nevertheless, government approval has been given for the campaign to persuade communities and school boards of the usefulness of the standards, at an estimated cost of $26,000,000NZ.The pros and consI listen to the arguments that abound in the national news, buzzing with the debate between the parties in favour of using standards and those against. Some politicians who were originally in favour of the standards are now arguing against them. I’m amused at what I hear.Here’s an example. There is argument of dismay expressed about the 25% of children in New Zealand who are well below average in literacy abilities, an average which was no doubt considered when setting the literacy standards in the first place. The argument is that the introduction of standards will help those in that well-below-average group.I wonder if some of the contributors to that argument can understand what a distribution is, and the significance of an average based on that same distribution. Misguided use of statistics, even by authorities, is not unknown in disciplines other than education.People statisticsIn the late eighties, the Plunket movement was very enthusiastic, as it is today. Mothers with newborn children can choose to be visited by a Plunket nurse who administers advice when needed and who makes regular checks to record the development of children under their care.I knew a young family back then. Murray and Pauline who is a nurse, had a beautiful bouncing baby daughter. Both Pauline and her husband were petite people of delicate build and stature. At birth, Elizabeth was a small baby. The presiding doctors agreed she was normal for her birth weight. She was a healthy child who developed well in all respects.One day I walked round to see the family only to find Pauline quite upset. She’d just had a visit from the Plunket nurse who’d said that Elizabeth was well below average in both size and weight. Pauline had been told that she should ensure Elizabeth was given the food required to lift her weight into the ‘normal’ range.Pauline felt insulted and annoyed. Her reasoning was implicit. A petite newborn from parents of small stature would be expected to grow into a petite child, and subsequently mature to a petite adult. Over the years we found that was exactly what happened.Furthermore, Elizabeth’s potential to maintain this has been with her since birth. It comes down to the difference between body size and body development. These measurable quantities are not the same.The Plunket movement in New Zealand do a deal of good work in monitoring and caring for the health and welfare of the very young from birth. But the interpretation of the growth chart by the nurse indicated that Elizabeth’s data was being clearly misunderstood.Academic parallelThere is a parallel in the academic progress of children who are developing normally. That’s not to say that a child who is below what’s considered ‘average’ at an early age won’t continue to develop to have useful and perhaps even above average abilities in the future.But there is always going to be 25% of children who are well below average in literacy ability. Any standard based on what is expected of an ‘average’ child will indicate this when applied to a fair and random sampling from a nation’s children.I applaud the arguments that are saying let’s improve the nation’s academic achievement through good teaching. Forget about assessment of the child at early stages as a comparison with what’s considered ‘average’. Let’s look towards progress and development in the child.My hunch is that the introduction of standards will not bring about an understanding of what is good to look for in child development in literacy, numeracy or any other ability. Instead, it is likely to serve as a measuring stick for a whole range of things unrelated to child development.
Ken Allan
.
Blog
.
<span class='date ' tip=''><i class='icon-time'></i> Jul 20, 2015 08:18am</span>
|
|
Continued from Linked Data for Open and Distance Learning - Part 3 Adopting Linked Data: Technologies and Tools The goal here is not to give a complete guide to these technologies (books such as Heath and Bizer, 2011 can be used for this), but to give an overview of the types of tools and formats that one... Read More ›
Classroom Aid
.
Blog
.
<span class='date ' tip=''><i class='icon-time'></i> Jul 20, 2015 08:18am</span>
|
|
Eliademy
.
Blog
.
<span class='date ' tip=''><i class='icon-time'></i> Jul 20, 2015 08:18am</span>
|
|
I've been doing a bit of thinking about the future of Technology Enhanced Learning over the coming years - say, the next five years. And I'm increasingly frustrated with NMC's annual Horizon report. I haven't even read this year's but just from looking at the contents page I'm questioning it. Again.Flipped Classroom - been happening for years but is certainly nowhere near mainstream adoption.Learning Analytics - is, and will be of interest to central departments, but I fear as a means to justify expenditure on systems e.g. we've had x number of students log in from x locations at all hours of the day. Using that to influence learning and teaching is something entirely different. Cath Ellis has presented a few times (at ALT-C and ELESIG) on her assessment analytics which I think has great potential, but relies on those who are engaged, not the masses. [It makes me sad to say that because I actually really like this area and can see the potential].The Quantified Self? Please...The Horizon Reports have used the term 'mainstream adoption' in recent years, but we really need to think about what we (or it) mean by 'mainstream'. By definition (whichever source you choose), 'mainstream' requires the thoughts/actions of most people. I'm pretty sure that 'most' lecturers will not be flipping their classroom, despite how good we may think that approach is. Why? Simply because of the huge teaching loads on many staff. Flipping requires time and effort.Instead, the next 5 years in TEL will be mainly driven, perhaps underwhelmingly so, by the key issues that are important across Schools, Faculties and Institutions as larger entities, not by the (few[er]) innovators. But this might not be such a bad thing - working towards and achieving these key goals will enable capacity building in the various innovations taking place. But it's a slow process.I'm sitting here thinking about a way to put this next bit, and like most things, I refer back to football (or soccer if you're from the US). Many good football teams rely on what is known as a 'Spine'; that is, strong and reliable players down the centre of the pitch. So this includes a Goalkeeper, a Central Defender, a Central Midfielder and a Striker. These are often the key priorities for teams to get sorted and the other positions can drop into place, or maybe even experiment with.So from an Institutional perspective, the TEL spine will tackle large scale issues that will receive investment if needed, and can have an impact across the board - on entire programmes, etc. On that basis, here's my TEL Team Sheet for the coming years:Goalkeeper: VLE Minimum StandardsMinimum standards are coming into focus across a number of institutions lately because of reported inconsistencies in the student experience across modules/programmes. Some HEIs have had them in place for a while, but many are only just getting on board - like us at Liverpool. Minimum standards (or baselines) can help achieve some consistency (but not in a one-size-fits-all approach), and will have to be mobile friendly.Central Defender: Online Assessment & FeedbackPretty much of a no-brainer, but a huge deal considering A&F is consistently the lowest scoring area in the NSS across the country. This will probably focus mostly on online submission, marking and feedback given the difficulties (and lack of trust) in moderating online exams for large numbers. Still, with the ongoing problems with one plagiarism detection service over the last 4 years, it's quite surprising there is still no perfect solution to support and enhance processes, despite the promise.Central Midfielder: Lecture CaptureThe recording of lectures is again something that our students want. Certainly at Liverpool and apparently so at other Russell Group Unis, as well as other pre & post 92s. Students want access to recordings; many staff think it will drive down attendance (despite contrary evidence); and although the benefits are more about convenience than pedagogy, management will invest. Still, whilst many HEIs are investing in expensive all-singing solutions, some research (inc. some I've done internally) suggest students only really want/need audio recordings synchronised with Powerpoints (screencasts).Regardless, lecture capture will only reach mainstream if the solutions are as simple as a tap of the button to record and publish. And they're going that way!Striker: ePortfoliosI'm torn for this position but portfolios are such a big deal in so many courses now. Whether that's to showcase student's best work (as in Art or Graphic Design); to evidence professional standards (as in Education and many healthcare disciplines); or as a a general means to bring student work/artefacts together to support transition and progression.Again, there's no perfect solution to meet each of the different needs I've mentioned above. PebblePad does appear strong in aligning to professional standards though, and something of particular interest in our Medical and Management Schools.Other PositionsThis is where we can flirt with innovation as well as tackle some fundamental problems. Monitoring student attendance and engagement in a standard way across Institutions is still something not really managed as well as you'd imagine. It was on the agenda whilst I was at MMU but was on teh back burner (I think there may be progress with their Data farm), which would enable a traffic light system monitoring student activity with the library, coursework receipting, VLE access, etc. We can also look at novel ways to present content (multimedia, augmented reality); mobile access (more so than 'mobile learning'); engage learners in communities (social media); simply improve communication (text messaging); and look at widening participation and brand identity (MOOCs and Open Ed?).This is where exciting stuff might be happening and I'm only scratching the surface, but it can only happen if technology starts to achieve the promises it's been making for so long. And on a large scale. We hate acknowledging that students are increasingly referred to as 'customers', but as such, Institutions are/will focus more as 'businesses'. And wanting some big wins in return for the increasing investment is par for the course.I read a paper on predicting edtech by Nick Rushby recently, and love his opening paragraph: "Prophesy is dangerous—especially when it concerns the future" and"It was not so very long ago that those who claimed to be able to see into the future were given a show trial and then burned at the stake" (Rushby, 2013)Good job my predictions aren't so revolutionary!Do you agree? Disagree?[I feel like I should apologise for such a bleak post ;-( ]Peter@reedyreedlesReferencesRushby, N. (2013). The Future of Learning Technology: Some Tentative Predictions. Educational Technology & Society, 16 (2), 52-58.The Reed Diaries by Peter Reed is licensed under a Creative Commons Attribution-NonCommercial 3.0 Unported License
Peter Reed
.
Blog
.
<span class='date ' tip=''><i class='icon-time'></i> Jul 20, 2015 08:18am</span>
|
|
Teleport Star at the Ivory Tower Library of PrimitivesIn September last year, I ventured into Second Life (SL) to explore.My purpose was similar to that of most educators whom I have welcomed in the short time I have been a SL ISTE docent. I wanted to find out what SL could offer as an elearning environment.I now have a clearer idea of its worth and potential.University of West England - SLThe near-reality of much of the 3D simulation offered by SL is a valuable element - it is a key quality of this elearning platform. However, its aesthetic charm may dull even an educator’s appreciation of the true value of what SL can hold for a learner.I enjoy the fantasy aspect which is so often present when I’m in SL. The huge variety of costume, and the opportunity available for disguise, make it splendid for roleplay. This aspect of SL has great potential to extend the imagination of the participant.There are a number of features that identify SL's genuineness as an authentic elearning environment:The peopleSecond Life is an environment that embraces people. This quality alone brings authenticity.There is a wide range of ways of recognising the presence of people, wherever the participant happens to be in SL. Channels to engage in communication between those who are online are easy to use. They can be facilitated in many different ways and at different levels. They are certainly not limited to simple txt or voice chat.Even body language can play its part in exchanges between people.ISTE HQ, ISTE Island - SLThe sharing cultureThere is a culture of sharing that is clearly evident among people in SL. This has possibly arisen through recognition of the need for assistance, sharing and collaborating when people first come into SL.The cultural practice of sharing tends to be passed on. And it is accomplished at different levels, from a brief offer of situational help between two strangers at meeting, to organised sessions where experienced trainers can volunteer skills to others who are less competent.The musicSL presents music to its participants through various pathways, either live, pre-recorded or streamed directly from international radio stations. YouTube plays its part in all this, bringing music, new and old, as well as videos on many other themes to the eyes and ears of participants who have full control over audio levels within a full range of different sound channels.The mediumWithin the first few weeks as a visitor, I was able to engage in the construction of the digital stuff that is the fabric of SL. I don’t think there is another elearning environment where participants can so freely make use of the componentry and structure that comprise the environment they are in.Many of its cultural environments provide support for this engagement, through classes provided voluntarily by experienced exponents of the craft.Two main techniques that contribute to this are building and scripting. They go hand in hand, employed in the construction of the simplest thing such as an item of jewellery, to the most complicated assemblage of the foundation of the environment itself.The Particle Laboratory, TealFor the motivated learner, there is a copious amount of well-laid-out tutorial material to be found in centres throughout the environment. Splendid examples of these are the Particle Laboratory Learning Centre and the Ivory Tower Library of Primitives, where a learner can acquire knowledge and skills on the fundamentals of building and scripting.The Particle Laboratory, TealIt is at centres like these that both beginner and experienced developer can visit and gather pearls of 21st century wisdom on the construction of the digital fabric of Second Life.
Ken Allan
.
Blog
.
<span class='date ' tip=''><i class='icon-time'></i> Jul 20, 2015 08:18am</span>
|
|
Network Science by Albert-László Barabási Network Science, a textbook for network science, is freely available under the Creative Commons licence. Follow its development on Facebook, Twitter or by signining up to our mailing list, so that we can notify you of new chapters and developments. The book is the result of a collaboration between a number... Read More ›
Classroom Aid
.
Blog
.
<span class='date ' tip=''><i class='icon-time'></i> Jul 20, 2015 08:18am</span>
|
|
This week’s update brings one of the long awaited features of "invitation tracking". Eliademy uses commercial service to ensure 100% deliverability, but it is still sometimes useful to see exact status of your invitations. Also, we have fixed few other … Continue reading →
Eliademy
.
Blog
.
<span class='date ' tip=''><i class='icon-time'></i> Jul 20, 2015 08:18am</span>
|
|
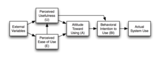
During my time in higher education I've worked on many programme/module developments. One of the things I've seen a lot, is this apparent subscription to the age old clichè that 'if we build it they will come'. Of course colleagues don't say it directly, but actions speak louder than words.One of the most common areas in which I see this, is through the introduction of online discussion forums in the VLE. So many times I've seen a forum plonked in a course with no direction; barely a 'spark' to encourage discussion/debate; and seldom any meaningful reflection. Are our students really expected to engage with that?But it's not just everyday academic staff that do this with discussion forums. Some of my own work has seen this too. For example;After discussions at the last Blackboard Medical Education Special Interest Group, we collectively thought it would be a good idea to create an online environment through Google+. So I created the community, but we only have a dozen participants, with no engagement as yet. Similarly, the ALT NW SIG community only has 21 members. My research around the introduction of Twitter also indicated this lack of engagement. Although 100% of students who used Twitter to support their studies found it useful, only a small number actually engaged.So there is plenty of evidence, anecdotal or otherwise, to suggest 'they' will not flock to your digital space simply because it's there. Human relationships are more complex than that, and our online engagement more bewildering yet!The Technology Acceptance Model has been around for years, and suggests the 'perceived usefulness', 'perceived ease of use' and 'attitude' dictate the behavioural intention and actual use of a system. We need to focus more on the external factors that influence those variables if we want users to engage, because as it stands, the reality is that most people have reasonably well defined digital spaces. We have routines; a flow; and established practices.Only a small proportion of my students were using Twitter. The motivation to engage, for some, was provided through opportunity to discuss content, access new links, because they perceived I'd respond to them quicker than email, and partially, because they liked me and wanted to talk football. But seemingly, this was not enough to engage the masses.'Build it and they will come'? On the contrary!Some other thoughts I have - Perhaps we need to go to where they are! But what if that place is Facebook? Or perhaps the space is irrelevant, and it's all about the motivation....What do you think? Do you have experiences like this yourself? Have you found something that works?Peter@reedyreedlesThe Reed Diaries by Peter Reed is licensed under a Creative Commons Attribution-NonCommercial 3.0 Unported License
Peter Reed
.
Blog
.
<span class='date ' tip=''><i class='icon-time'></i> Jul 20, 2015 08:18am</span>
|
|
Southern Georgia teaching an intermediate session to ISTE members in Second LifeIsn’t it strange that we read, hear, and see a lot about elearning, but we so rarely read, hear and see as much about eteaching?Pedagogy?I keep coming back to this topic. It is so vital to everything to do with teaching. The term, and all that it implies, also embraces elearning.Elearning?By implication, the focus is on the learner, and this is fine up to a point. But it is as if what goes on in the teaching is silently implied in the word elearning. The teacher has become the silent participant.Well I’m going to stick my neck out here and say that there is a need for a change in emphasis so that elearning also implies an appropriate involvement by a teacher.I’m not campaigning for teacher centred learning - not at all.I’m agitating for pedagogy to return to its rightful place where a teacher is involved in the learning, which includes elearning.Digital indicatorA simple examination of my blog’s statistics shows that the posts on pedagogy are considerably less popular than posts on learning. Yet they were written with the same passion, care and attention I give to posts on other topics.My hunch is that for some reason not yet too clear to me, there is less interest in the part played by the teacher than the technology when it comes to elearning.Interesting, isn’t it?
Ken Allan
.
Blog
.
<span class='date ' tip=''><i class='icon-time'></i> Jul 20, 2015 08:18am</span>
|
|
This month we want to review for you 3 free outstanding courses that can help you develop your business and language skills. They are all available on our Public Catalog for free. As we started crowdsourcing courses under CC license … Continue reading →
Eliademy
.
Blog
.
<span class='date ' tip=''><i class='icon-time'></i> Jul 20, 2015 08:18am</span>
|
|
The Particle Laboratory, TealThis week I submitted my plans for three Science learning resources that I will be writing this year. The expectation is that the drafts will have an online component.I say drafts, for when the resources are built and accessible to the learner, the intention is to amend and refine them, as part of an ongoing process, dependent on analysed feedback from the learner.Each resource set will provide teaching and learning material for a learner to achieve an associated NCEA Level 1 Science standard.There will be no formal question-and-answer written tests for these.All of them include reporting of a sort - a way that learners can show their communication skills - as well as demonstrating their knowledge and understanding of the various aspects of Level 1 Science.Learning and assessmentI was heartened by Britt Watwood’s response to my last post on elearning and pedagogy.He kindly included a link to the Virginia Commonwealth University Online Teaching and Learning Resources Guide, which I read. It was a joy to see the inclusion of the terms formative assessment and summative assessment, with appropriate links given so that their use is unequivocal.Summative assessment will take the form of teacher assessment, driven according to assessment schemes written against the NCEA Level 1 Science standards. But the formative assessment that has to occur before that will consist of an assortment of methods including:self-marked booklet studycomputer assessed interactive activitiesteacher feedbackcreating and maintaining learner engagement.For those who are unfamiliar with the term, formative assessment is a means used by a learner to reflect on what’s been learnt and understood. A course of action may be followed to do further learning if required.Formative assessment can involve a teacher who provides feedback to the learner. It takes the form of automatic computer feedback in interactive elearning resources. Or it can be a checklist of answers or explained processes to supplementary examples given in a printed resource book.A rudimentary example of formative assessment is a list of answers to clues in a crossword puzzle.Down to EarthOne of the standards involves investigating an astronomical or Earth science event. When writing my draft resource for this standard, I will be pulling on all appropriate techniques in elearning that are available to me and my cohort of learners:keeping a balanced approach to what is e-offered to the studentkeeping in mind the fundamental principles of creating and maintaining elearning engagementelearning pedagogy (Oops! Did I really use that description?)use of existing resources appropriate to the teaching, such as the learning resource on drawing scientific graphs - this resource provides computer created formative feedbackuse of existing internet resources such as the wealth of specific webcam portals - these resources can be incorporated as a series of possible internet linksuse of possible internet resources filtered through the use of specific, teacher created criterion focused internet searches.I will keep in mind the usefulness of games-based learning and will try to remember all that’s considered to be elearning myth.
Ken Allan
.
Blog
.
<span class='date ' tip=''><i class='icon-time'></i> Jul 20, 2015 08:17am</span>
|
|
Cherie Enns Consulting is a consultancy organization which specializes on building lasting communities all over the world. Founded in 2011 by Cherie Enns, it is currently running different programs on child-friendly development, age-friendly design, affordable housing and education. Its projects are based on … Continue reading →
Eliademy
.
Blog
.
<span class='date ' tip=''><i class='icon-time'></i> Jul 20, 2015 08:17am</span>
|
|
My time in academia has featured many nitty gritty conversations about symantics; terminology; choosing appropriate words, etc.In honesty, part of me thinks it's all a bit of nonsense and we should just get on with stuff rather than wasting time. The other side of me recognises that actually, the words we use are important because they portray meanings to different people, and as such, engagement can rely on this understanding.A few years back, the term 'Technology Enhanced Learning' came into power after HEFCE (2009) suggested its predecessor ‘e-learning’ can "sometimes be too narrowly defined to describe fully the widespread use of learning technology in institutions".Is 'Technology Enhanced Learning' any different?For as much as we love the innovation taking place, I believe academic managers are more interested in the implementations that address significant (e.g. Faculty-wide) processes and problems, as I said when attempting to debunk the Horizon reports and provide a realistic view of the coming years in TEL.With this in mind, things like addressing minimum standards doesn't really fit into the TEL terminology - it's not really 'enhancing learning' per sé. The same could arguably be said for lecture capture - these, two of the biggest areas of discussion across UK HE EdTech at the moment! Even when we think particular innovations do fit into the term TEL, does the technology actually enhance learning? Or is it the processes i.e. reflection, communication, collaboration; that are facilitated by technology?<Edited in>@Lawrie was kind enough to share the reflections from the 52Group, which quotes Douglas Adams:"We are stuck with technology when what we really want is just stuff that works"Their thoughts in preparing for the postdigital era suggest that, just as the Digital Clock is now seen simply as a clock, we are coming to an era whereby 'learning' is simply seen as learning. I've skimmed the short document but would recommend you have a look for yourself, but does the focus on technology (like separate TEL strategies, etc) actually hinder the implementation?< / Edited>So what do you think? Does it matter? Shall we just get on with it? Do we need to rethink the terminology we use yet again? I've come across various documents from other HEIs that seem to avoid TEL in favour of other terms....Peter@reedyreedlesThe Reed Diaries by Peter Reed is licensed under a Creative Commons Attribution-NonCommercial 3.0 Unported License
Peter Reed
.
Blog
.
<span class='date ' tip=''><i class='icon-time'></i> Jul 20, 2015 08:17am</span>
|
|
The Faculty of Dentistry of the University of Buenos Aires (UBA), Argentina, recently joined the thousands of public academic institutions using Eliademy as a learning management system where teachers create, manage and share courses with their students. The Faculty will use Eliademy … Continue reading →
Eliademy
.
Blog
.
<span class='date ' tip=''><i class='icon-time'></i> Jul 20, 2015 08:17am</span>
|
|
Typists who could rattle out a notice on a Remington Portable knew nothing of word wrap. So-called word processors simulated part of the procedure of carriage return by using ‘Return’ keys, now replaced by ‘Enter’ keys on the QWERTY keyboard.I worked in an office when bound, printed instruction manuals were in their heyday. I didn’t need to read a manual to find out that it was useless either. I could tell from its crisp pages and gleaming cover.The contents of useful manuals fell at my feet when I took them from the shelf. Company experts on procedures were usually those who wrote, added to, or amended manuals like these.Many things we now do in the workplace, and the way we go about them, have arisen through the inclusion of the computer. Much of those were modified and re-jigged, or even scrapped from practiced routines and procedures and reinvented, when the use of computer technology became a mandatory part of the processes.Dissemination of procedural instructionsOne of the artefacts that almost disappeared through all this was the printed process specification or business procedure manual. It was sometimes replaced by an online version - less convenient in some ways, more facile in others.One argument in favour of this replacement was that updates to procedures could be conveyed instantly to a network of workers. In the past these changes were scribbled on the margins of printed manuals and referred to until new versions were published.But if there is no rigorous and timely procedure for updating an online manual, the user can’t scribble notes in the margins when instructions drift out of date. That is unless they print their own version at some stage. Many do, for this and a number of other reasons. In doing this, however, they may lose touch with subsequent amendments that are only announced on the online version.Sometimes the business procedure manual, if it existed at all, simply disappears altogether, to be recreated in notes and copies of those made by industrious workers who recognise the need for a manual of some sort. Announcements of new procedures or changes to existing ones sent round by email are filed in either digital or printed form by this diligence.Evolving 'expertise'Through this process there evolves a wealth of expertise of varying quality. Someone in need of information about a business procedure may skip around a workplace looking for advice from those workers well known for gathering and squirreling away procedural information.And new ‘experts’ come into being.This is all very well, until there is a real need for a unified approach to a specific and important procedure. It is a property of communities that exists in large workplaces, that they are recursively elaborate and capricious in how each separate part functions according to its situation.So what's the solution to communicating unequivocal up-to-date procedural methods of practice to all parts of the workplace?
Ken Allan
.
Blog
.
<span class='date ' tip=''><i class='icon-time'></i> Jul 20, 2015 08:17am</span>
|
|
This quick post is ultimately to say, as the title suggests, numbers are not all that counts. And I mean this in a number of contexts such as 1) Blog Traffic, but also 2) in the wider Learning Analytics. I'll tackle each separately;1) Blog Traffic NumbersA few days ago I had a brief few tweets with a couple of people about their blog traffic, but whilst the likes of Steve Wheeler (@timbukteeth) receive hits in the tens of thousands, this blog gets a rather pathetic figure in comparison.My mean hits per post is just over 300 (but God knows how many of those are spam hits), although I have a few posts with about 500 and some with 80. But my main intention isn't about getting high numbers of hits. As I've said before, I mainly blog for me (do I sound like Ivan Drago in Rocky IV - 'Yasibya'!) Really though, I find the process of reflecting on work/readings, etc the main way to construct my own meaning. I've written many a post and left it in draft for ages before deleting it. And I've written even more posts that are rather garbled because I've literally dumped my brain into it. But that's how I use my blog.Of course, I would like others to read my posts and connect, discuss, etc. And I think I sometimes share data that might useful to the wider community. That's why I tweet out the links all the time, but that's not the key driver - I think if it was, I'd have given up by now! So blog traffic is certainly only a secondary factor!2) Learning AnalyticsNow, I quite learning analytics - despite what I've said above, I like to look at traffic and access hits to our Mobile Learn server. I think it gives us some useful indication of what might be going on out there in the wild. But (there's always a but)...One area of learning analytics that used to cause quite a hassle in years gone by, is online engagement in the VLE. Back when I was at Edge Hill working on courses in the Faculty of Health, we had face-to-face courses, online courses, and courses which blended the two modes completely. One issue was that, in particular with CPD modules, NHS managers, etc, wanted to know that the staff they were releasing had actually engaged in the modules. Now in the f2f modules, a tick of the register would suffice. But in the online world things are different; more cagey. Does it count if the student logs in for that particular week? How long did they spend online? What if they didn't log in at all this week, but next week spent 5 hours online? Did they actually spend 5 hours online or did they just log in and then carry on watching the telly all night?So as you can see, there are myriad of questions beyond what those simple numbers might suggest. And I think this is where the problems with learning analytics will crop up - making meaning of those numbers! Yes we know X thousand of students are logging in to Blackboard via their mobile device, but how are those students actually using those devices to support their learning?There's always more context to be had from numbers. Isn't that why we engage in qualitative research anyway?So similar to that Jesse J song, 'It's not about the numbers, numbers numbers'.[And I apologise for leaving you with the original (?)] Peter@reedyreedlesThe Reed Diaries by Peter Reed is licensed under a Creative Commons Attribution-NonCommercial 3.0 Unported License
Peter Reed
.
Blog
.
<span class='date ' tip=''><i class='icon-time'></i> Jul 20, 2015 08:17am</span>
|
|
An Ontology for Open Rubric Exchange on the Web, by Panulla, Brian; Kohler, Megan (2010) While the Internet has given educators access to a steady supply of Open Educational Resources, the educational rubrics commonly shared on the Web are generally in the form of static, non-semantic presentational documents or in the proprietary data structures of commercial... Read More ›
Classroom Aid
.
Blog
.
<span class='date ' tip=''><i class='icon-time'></i> Jul 20, 2015 08:17am</span>
|
|
Oaklands College recently started using Eliademy to create courses for their students in Health & Social Care. And they love it! Oaklands College is a Further Education College located in Welwyn Garden City in the United Kingdom. It successfully provides … Continue reading →
Eliademy
.
Blog
.
<span class='date ' tip=''><i class='icon-time'></i> Jul 20, 2015 08:16am</span>
|
|
This week I was introduced to the beta version of an elearning application I thought I was familiar with and that I’d been using for the past 6 months. I’ve seen one minor upgrade in that time.Beta is one of the stages of development in software release cycles when the application is made freely available to users, well before the general release date. This practice allows software developers to gather general feedback on design layout and functionality. It also assists with the detection and monitoring of otherwise unknown faults.I prided myself on my competence in using the generally available interface (not the beta). I thought I was at least as capable using it as I am in using many other applications on my PC. But I felt like a newbie when I attempted to use the beta release, even when I appreciated that there were evident improvements compared to the accustomed version.This scenario is not uncommon. I often find that my apparent expertise on a computer disappears. And it’s not failing memory either. It can happen overnight when a new application version is installed or a so-called upgrade is made.Give and takeI concede there has to be a balance between the need for a more attractive interface to impress new users who may otherwise be put off with what may appear to be a less attractive interface, and the necessity for regular users, familiar with features and layout of an application, to be able to utilise the new environment with relative ease.But experienced users have the knowledge of functionality and feature. Though they may not know where to find these on the latest version of an interface, they will know to look for them. I feel grateful when I have this knowledge.When I go looking for a feature or function, the prior knowledge that such a feature or function exists in the old version spurs me on to keep looking for it. I always hope that it hasn’t been listed with other, perhaps unrelated options or features to do with a different functionality.What's givenTake the introduction of Word 2007, for instance. My expertise with a word processing application literally became virtual when I began working with Word 2007. It took me several weeks of use before I felt reasonably comfortable using the menus on the new release.Even now, there are some functions I know must exist in that application that I can’t find - even using the help menus. How do I know they exist? From my knowledge of feature and functionality my experienced use of past Word versions has given me, of course.What’s more, I had to find out that the Word 2007 default .docx files that could then be created on my PC were unlikely to be readable by others when I sent them as attachments. So a whole functionality, new to me and many of my colleagues, had to be sidestepped in order to achieve necessary connectivity, despite that functionality being given in the default file type.It’s one of the vagaries of change. Despite the best intentions, things will evolve that aren’t necessarily helpful or useful.What's takenIn future, the watchword is concept not know-how. The future expert is one who can take forward the conceptual framework of ideas, features and functionality and look for their equivalents in new circumstances.The successful future machine, application or interface is one that can mirror these ideas, features and functionality in a way that permits them to be found intuitively by the expert.
Ken Allan
.
Blog
.
<span class='date ' tip=''><i class='icon-time'></i> Jul 20, 2015 08:16am</span>
|
|
In our modern environments, rarely do we get to interact with living things. We’ve gotten so disconnected with our food and the place we live on- Earth. We try to incorporate gardening and outdoor activities into our lives but our typical work and home environments are almost completely sterile. The EcoQube C is a living... Read More ›
Classroom Aid
.
Blog
.
<span class='date ' tip=''><i class='icon-time'></i> Jul 20, 2015 08:16am</span>
|
|
Flip Cam image CC BY-SA Flickr User Charles & HudsonA while back I reached for Martin Weller's 'The Digital Scholar: how technology is transforming scholarly practice' - something I've been meaning to read for a while (although many of Martin's thoughts/discussions have taken place on his blog).The point of this post, is to pick up on something Martin references early on, that is: the 'Good Enough Revolution', which 'reflects a move away from expensive, sophisticated software and hardware to using tools which are easy to use, lightweight and which tie in with the digital, networked, open culture'. The term was coined by Robert Capps in Wired Magazine in 2009.Essentially, the debate is that high end tools are often not necessary, exemplified by the Flip camera - cheap, not great tech specs, but sold millions of units because it was/is good enough for what a lot of people need, especially as it's significantly cheaper and easier to use than higher end video cameras. Furthermore, the ability to connect to computers and upload to the web is simple and straightforward.So how can / does this translate to HE?If we stay with the theme of video cameras, why haven't Flip Cameras made a bigger impact in HE? I remember we had a handful at Edge Hill about 7 years ago but you don't hear much about them any more. (In fact, I think I heard they stopped making them?) However we can easily relate the notion to the cameras available in our smartphones. For some time, I have used the camera on my iPhone to capture footage and upload to YouTube and it has been perfectly fit-for-purpose.I recently seen a request for a high end audio recorder when in actual fact, it really was beyond necessity. I've long used the earphones/mic from my iPhone, plugged into my computer and used a basic video/audio/screencast package to capture.If we relate this further, we quickly stumble across the likes of Google Docs, which to some degree, negate the likes of Microsoft Office. Google Apps for Edu is being implemented in many HEIs, potentially proving a real competitor to Microsoft services. And as Martin suggests, expensive ePortfolio solutions could be negated by the introduction of a free blog from Blogger or Wordpress, or even a wiki from PBWorks.I came across another example recently - the dreaded Lecture Capture situation. Many HEIs are spending fortunes on expensive high end equipment with wide angle IP cameras to capture video, confidence monitors in rooms and sophisticated back end setups. What we've actually seen, is that students prefer screencasts (audio sync'd with powerpoint slides). We looked at a high end solution that was costing around £30k per lecture theatre. Our computing services have built a system for nothing more than a few months of part-time work.Why do people get so hung up on having the best, shiniest, most expensive equipment when it's not really required, and I suspect more often than not, 90% of the features won't be used anyway. This is even happening amongst the very people and departments that profess 'fitness-for-purpose' and ensuring pedagogy precedes technology!I should say, I've probably been guilty of buying more expensive items when cheaper ones would suffice, and we also need to be careful of false economies, which may be seen in things like incorporating Moodle over Blackboard for example (cost of external hosting, CSS templates, etc, can work out fairly expensive).Anyway, I'd recommend reading the article linked to above, and in general, Martin's book - it's available under CC BY-NC.Peter@reedyreedlesThe Reed Diaries by Peter Reed is licensed under a Creative Commons Attribution-NonCommercial 3.0 Unported License
Peter Reed
.
Blog
.
<span class='date ' tip=''><i class='icon-time'></i> Jul 20, 2015 08:16am</span>
|
|
Вчера мы получили большой отзыв от одного из наших давних пользователей которым мы решили поделиться со всемы нашими читалями. Текст представленный написан Еленый Кузьминой, методистом по информационным технологиям москоского педагогического колледжа "Пресня". Мы работаем в области дополнительного профессионального образования взрослых. … Continue reading →
Eliademy
.
Blog
.
<span class='date ' tip=''><i class='icon-time'></i> Jul 20, 2015 08:16am</span>
|




Loading...



